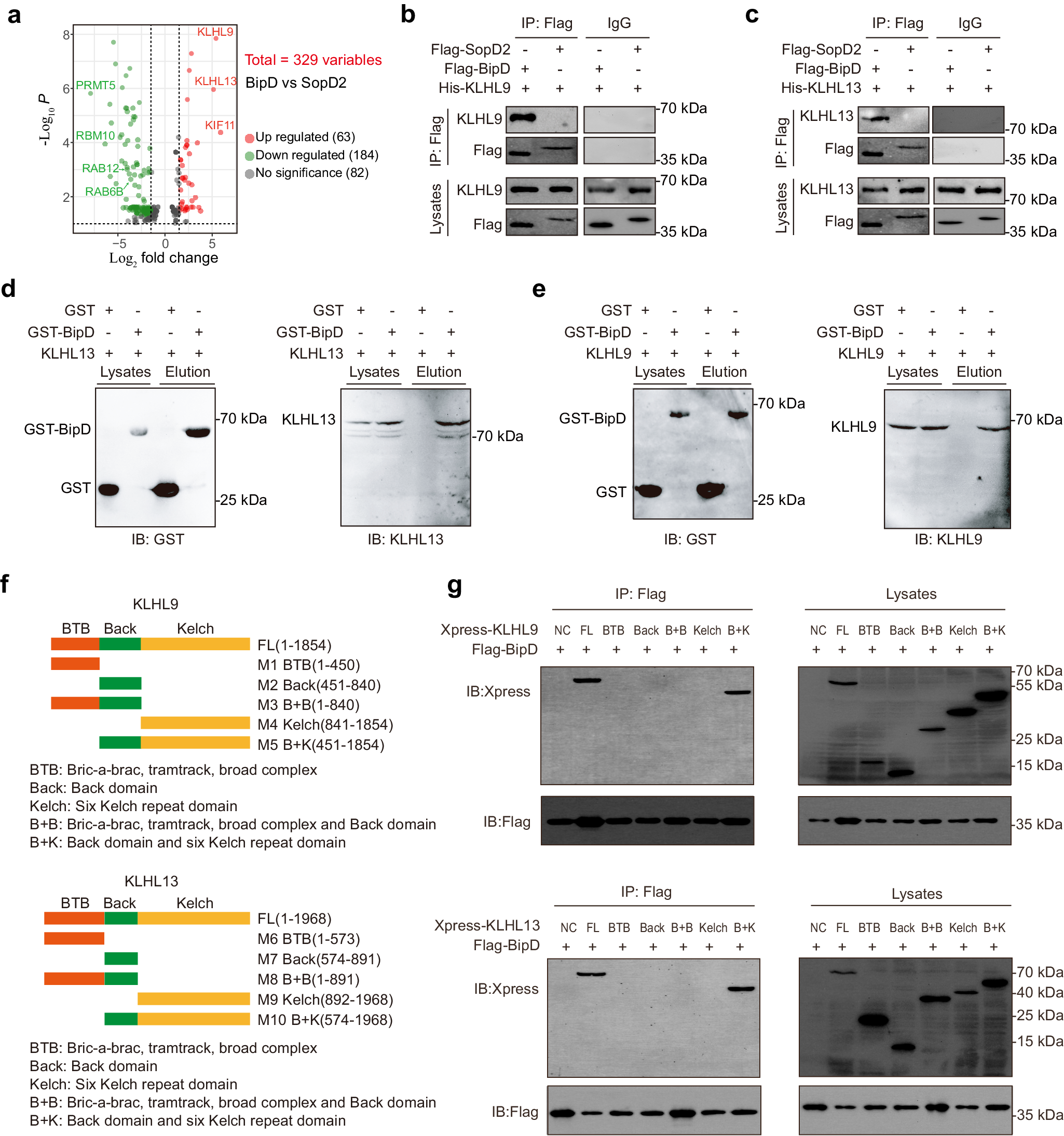
Fig. 4: BipD interacts with KLHL9 and KLHL13.
From: Burkholderia pseudomallei BipD modulates host mitophagy to evade killing

a Volcano plots representing genes interacted with BipD in HEK293T cells. Red and blue dots present BipD or SopD2 interacting proteins, respectively (fold change >2). Two-tailed Student’s t-test were used for data analysis. (n = 4 in each group). b, c The interaction of BipD with KLHL9 or KLHL13 was detected by Co-IP analysis in HEK293T cells. Cells were subjected to transfection with Flag-SopD2, Flag-BipD, His-KLHL9 or His-KLHL13, respectively. d, e Pulldown analysis of recombinant GST-BipD with KLHL9 or KLHL13 in HEK293T cell lysates. f The illustration of KLHL9 and KLHL13 deletion mutants. g The binding site of BipD and KLHL9 or KLHL13 is required both the Back and six Kelch repeat domains, respectively. HEK293T cells were subjected to transfection with preset deletion mutant plasmids, and detected by Co-IP of anti-Flag affinity gels and then assayed with anti-Xpress or anti-Flag by Western blot. Results characteristic of three or more separate trials. Source data were provided as a Source Data file.