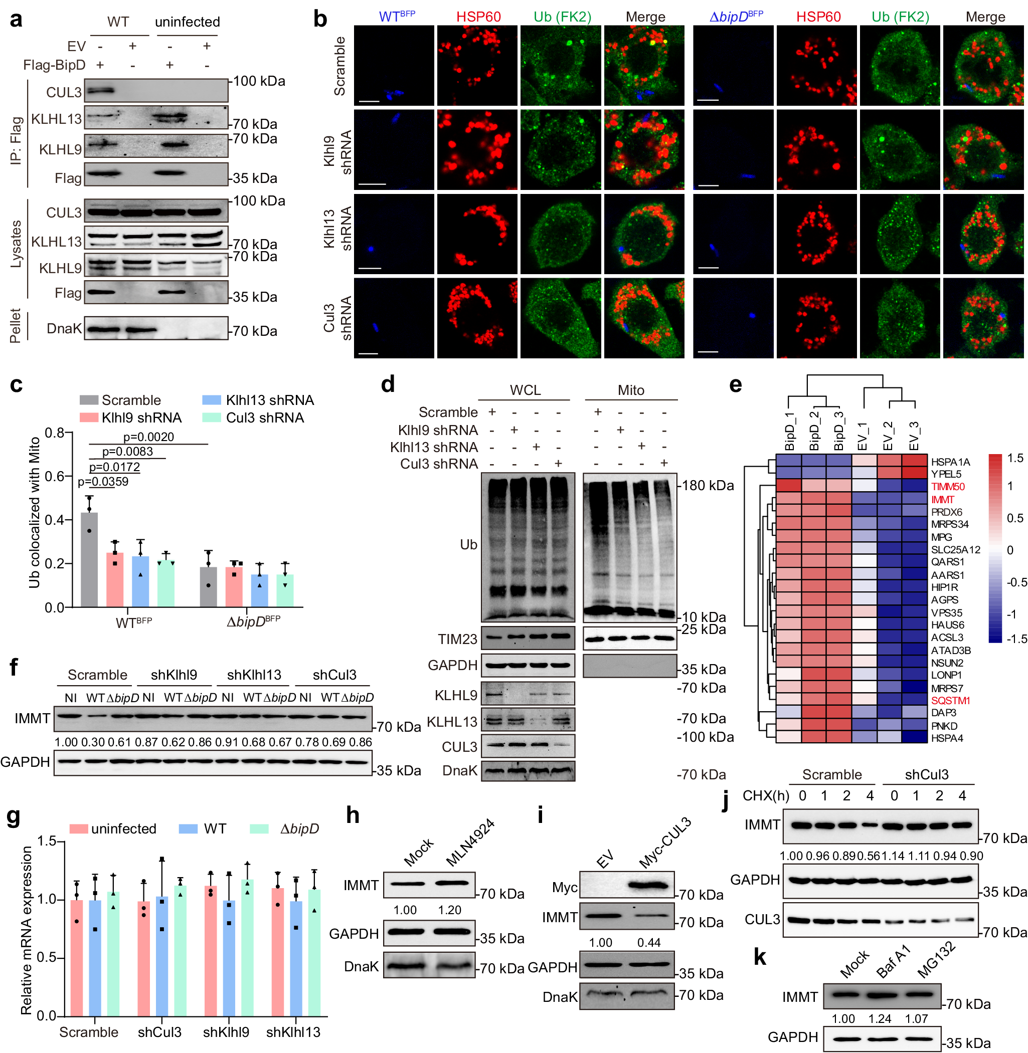
Fig. 5: BipD recruits KLHL9/KLHL13/CUL3 complex to ubiquitinate mitochondria by targeting IMMT.
From: Burkholderia pseudomallei BipD modulates host mitophagy to evade killing

a Detection of the interaction between BipD and KLHL9/KLHL13/CUL3 complex in HEK293T cells. Cells were transfected by Flag-BipD plasmid or EV, and uninfected or infected with B. pseudomallei. b Confocal microscopy analysis of HSP60 colocalization with ubiquitin (Ub) in Klhl9, Klhl13 or Cul3 knockdown RAW264.7 cells. Cells were infected with BFP-labeled B. pseudomallei WT or ΔbipD, and labeled for HSP60 and Ub. Scale bar, 5 μm. c Quantifying HSP60 colocalization with Ub in (b) from 3 independent experiments with 20 cells in each group. (Two-way ANOVA). d Measurement of ubiquitination in WCL and purified mitochondrial fractions in B. pseudomallei-infected Klhl9, Klhl13 or Cul3 knockdown RAW264.7 cells. Mito, mitochondria. WCL, whole cell lysates. e Heatmap of ubiquitin-modified substrates with a cutoff threshold of 1.5-fold difference in peptide abundance between Flag-BipD and EV transfected HEK293T cells in the presence of CCCP. f, g Measurement of the protein and mRNA levels of IMMT in Cul3, Klhl9 or Klhl13 knockdown RAW264.7 cells following B. pseudomallei WT or ΔbipD infection. One-way ANOVA was used for data analysis. n = 3 per group. h MLN4924 treatment declined the degradation of IMMT in infected RAW264.7 cells. Cells were subjected to pretreatment with MLN4924 (300 nM) for 2 h, then infection for 4 h. i CUL3 overexpression improved the degradation of IMMT in infected RAW264.7 cells. Cells were subjected to transfection with Myc-Cul3 or EV plasmids for 24 h, and subsequent B. pseudomallei infection. j CUL3 regulates the degradation of IMMT in infected RAW264.7 cells. Cells were subjected to treatment with 20 μM cycloheximide (CHX) for the preset time points during B. pseudomallei infection, and then entire cell lysates were extracted and detected by Western blot. k RAW264.7 cells were subjected to treatment with 10 μM MG132 or 100 nM Baf A1 for 2 h, and subsequently B. pseudomallei infection for 4 h. The above data were from at least three separate trials and presented as means ± SD. Source data were provided as a Source Data file.