Fig. 6: CUL3 ubiquitinate IMMT with the K63-linked ubiquitin chains.
From: Burkholderia pseudomallei BipD modulates host mitophagy to evade killing

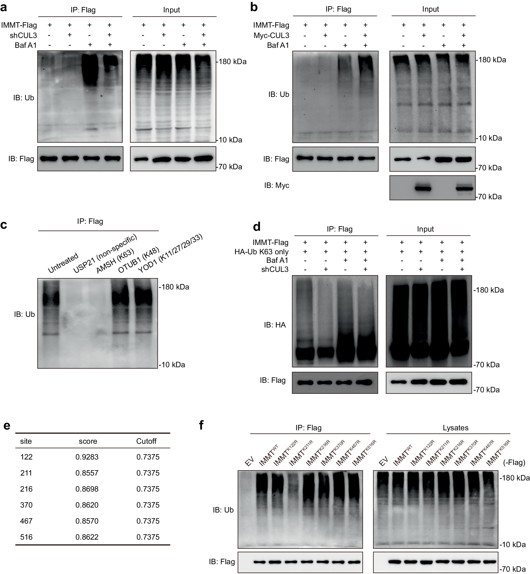
a, b Co-IP analysis determined the effect of CUL3 on IMMT ubiquitination in CUL3 knockdown or CUL3-overexpressing HEK293T cells. Cells were subjected to B. pseudomallei infection after Baf A1 pretreatment. c UbiCRest assays detected the ubiquitination type of IMMT in IMMT-Flag expressing HEK293T cells after B. pseudomallei infection using DUBs USP21, AMSH, OTUB1 and YOD1. d Co-IP analysis determined the effect of CUL3 on the K63-linked ubiquitin modification of IMMT in HEK293T cells. Cells were infected with B. pseudomallei after co-transfected with IMMT-Flag and HA-Ub K63 only plasmids in the presence of Baf A1. e The potential ubiquitination sites on IMMT predicted by GPS-Uber. f Co-IP analysis of ubiquitination sites on IMMT. Cells were transfected with IMMT mutant plasmids, collected IMMT mutants by IP and detected by western blot. Results characteristic of three separate trials. Source data were provided as a Source Data file.