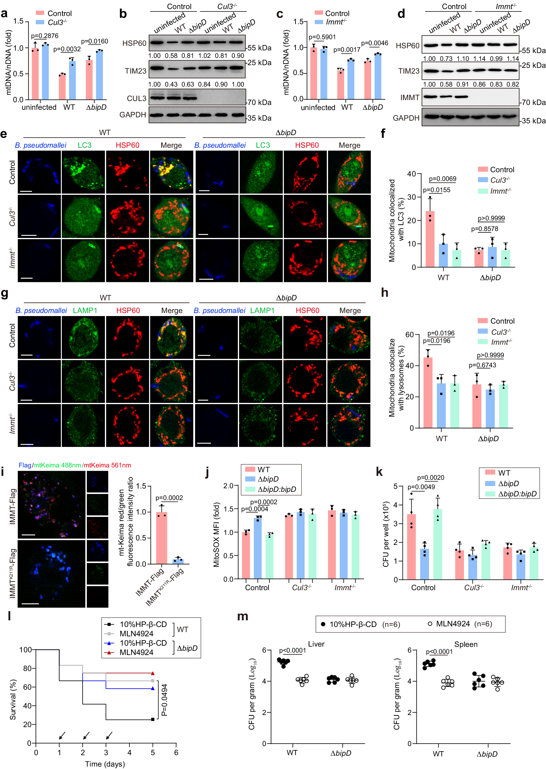
Fig. 7: CUL3 and IMMT are important for function of BipD in mitophagy induction upon B. pseudomallei infection.
From: Burkholderia pseudomallei BipD modulates host mitophagy to evade killing

a, c Effect of CUL3 and IMMT on B. pseudomallei infection induced mitophagy. b, d Western blot analysis of mitochondrial markers in B. pseudomallei-infected Cul3−/− and Immt−/− RAW264.7 cells, respectively. e, g Colocalization of HSP60 with LC3 or LAMP1 was visualized by confocal microscopy in Cul3−/− or Immt−/− RAW264.7 cells, respectively. Cells were infected with B. pseudomallei WT or ΔbipD. Scale bar, 5 μm. f, h Quantification of cells with the mitochondria colocalized with LC3 or lysosomes in (e) and (g), respectively. 50 cells were calculated in all groups from three distinct trials. i Representative confocal images of Immt−/− RAW264.7 cells expressing IMMT-Flag or IMMTK211R-Flag. Mt-Keima assay was used to assess the mitophagy level induced by B. pseudomallei infection. Scale bar, 5 μm. j MitoSOX staining and flow cytometry analysis detected the impact of CUL3 or IMMT on the mtROS production after B. pseudomallei WT, ΔbipD or ΔbipD:bipD infection in RAW264.7 cells. k Detection of the effect of CUL3 or IMMT on intracellular survival of B. pseudomallei in RAW264.7 cells. Cells were under treatment in (i). l Survival ratio of B. pseudomallei WT or ΔbipD infected mice in the presence of 10% HP-β-CD or MLN4924 treatment. Mice models were infected with B. pseudomallei WT or ΔbipD, and treated with 10% HP-β-CD or MLN4924 every day for the first three days after infection (arrow point, n = 12 mice per group), and then continued to observe until day 5. m B. pseudomallei loads in liver and spleen from the mice treated as in (l) (n = 6 mice per group). The above data were from three or more independent experiments and showed means ± SD. Two-tailed Student’s t-test (a, c, i, m), One-way ANOVA followed by Tukey post hoc test (f, h, j, k) and Mantel-Cox log-rank test (l) were used for data analysis. n = 3 per group (a, c, f, h–j), n = 4 per group (k). Source data were provided as a Source Data file.