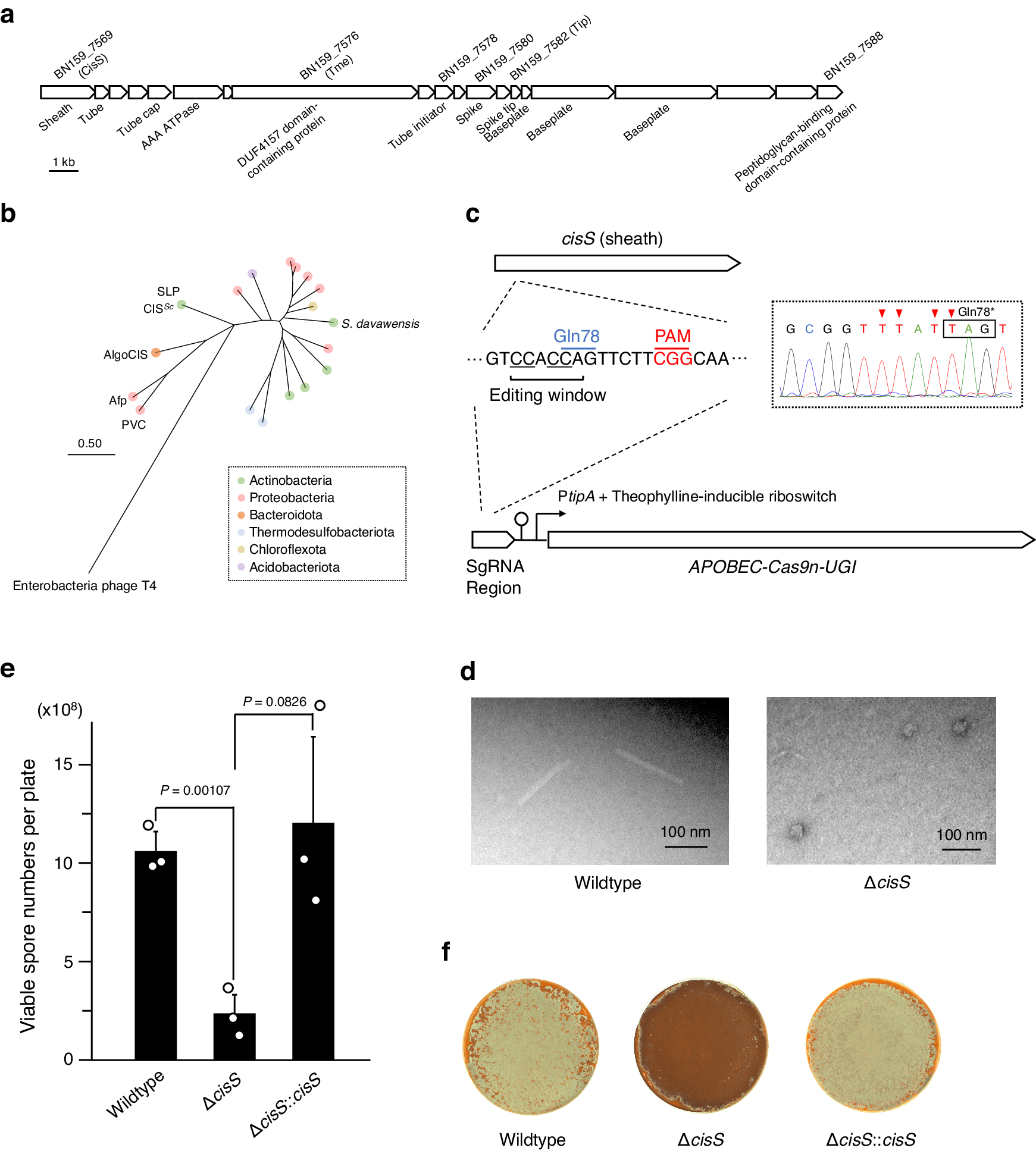
Fig. 1: Impact of CISs on spore formation of S. davawensis.

a Gene cluster encoding CIS structural proteins in S. davawensis JCM4913 with gene locus tags (BN159_XXXX) from the complete genome sequence (accession: HE971709.1) and gene annotations. b Phylogenetic tree of CIS sheath proteins constructed using the Maximum Likelihood method and JTT matrix-based model. The tree was drawn to scale, with branch lengths in the same units of the evolutionary distances used to infer the phylogenetic tree. CIS gene cluster organisations closely related to S. davawensis CISs are shown in Supplementary Fig. 2. Proteins used for this analysis are listed in Supplementary Table 4. c CRISPR-Cas9n-based gene knockout scheme for S. davawensis, targeting cisS. The target sequence within cisS was synthesised and introduced into the single guide RNA (sgRNA) region of the pCRISPR-cBEST-RS plasmid. PAM, protospacer adjacent motif. Knockout of cisS was confirmed by sequencing (represented by a square with dotted lines), with edited nucleotides indicated by red arrowheads. d Representative transmission electron microscopy images of the CIS extracts are shown. These images show the extracts from the wildtype strain and the ΔcisS mutant. e Comparison of spore formation rates under high density culture condition among S. davawensis strains. Approximately 105 viable spores were spread onto MS medium and incubated at 30 °C for 2 weeks. cisS was integrated at the attC site. Bars represent mean ± S.D. for three independent cultures. P values were calculated using two-sided t-test with Welch’s correction. f Morphologies of colonies used in panel (e). Representative images for three independent cultures of each strain are shown. The white regions of colony surfaces indicate aerial mycelia erection. Source data are provided as a Source Data file.