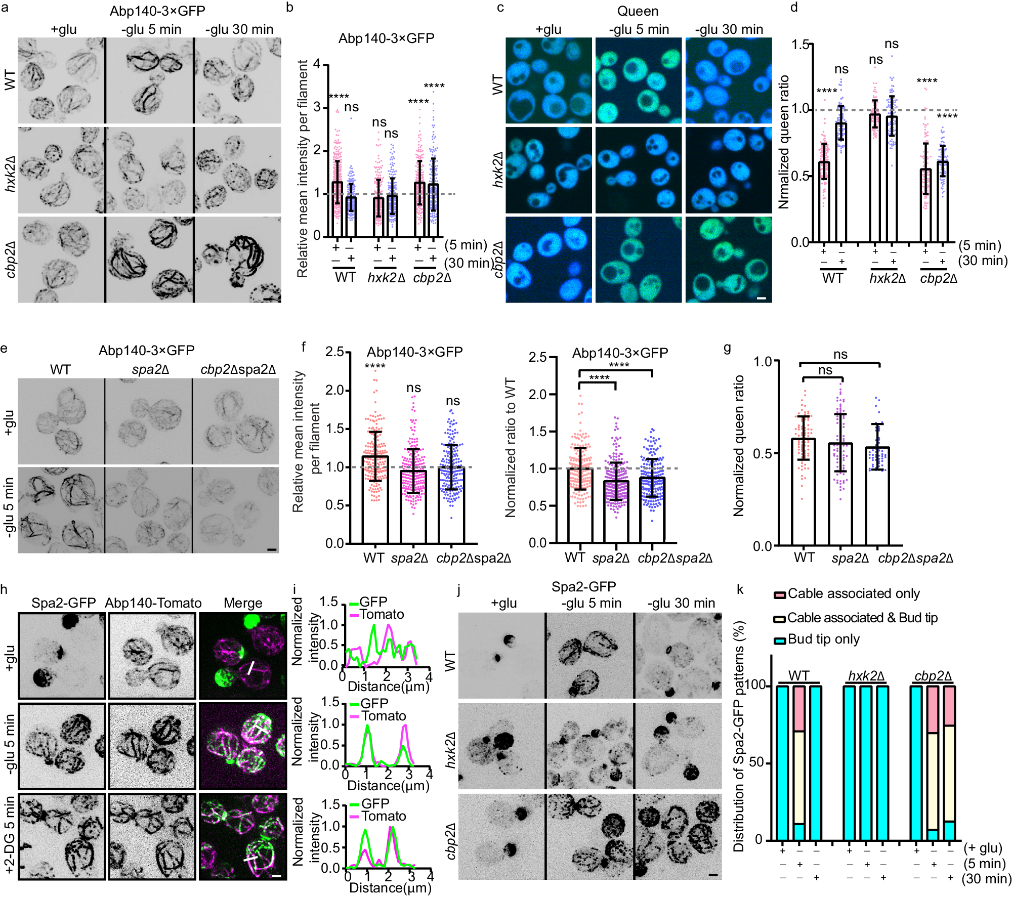
Fig. 1: Spa2 regulates actin cable remodeling upon energy starvation.
From: Spa2 remodels ADP-actin via molecular condensation under glucose starvation

Representative maximum Z-projection images (a) and quantification of ABP140-3×GFP signals (b) in WT, hxk2Δ, and cbp2Δ cells upon glucose starvation for the indicated time points before imaging. n = 312, 186 206,194, 209, 182 cables from ~20 cells per condition. The dashed line indicates 1. (c, d) Representative images of the ATP-sensor QUEEN in the indicated yeast by excitation at 410 nm or 480 nm and ratiometric analysis (from left to right: n = 115, 73, 96, 94, 128, 99 cells). The dashed line indicates 1. e, f Representative images of Abp140-3×GFP in WT, spa2Δ, and spa2Δcbp2Δ grown upon rapid GS for 5 min and fluorescence intensity quantification. n = 195, 229 and 196 cables from >20 cells per condition. The dashed line indicates 1. g The normalized QUEEN ratio (410 nm ex/480 nm ex) in WT, spa2Δ, and spa2Δcbp2Δ cells was calculated from the signal intensity of each pixel to generate the QUEEN ratio image of cells. n = 82, 84, and 56 cells from left to right. h Dual-color images of Spa2-GFP and Abp140-Tomato upon ES under the indicated conditions. i Colocalization analysis of Spa2-GFP and Abp140-Tomato by 20-pixel-long line cross filaments. j, k Representative maximum Z-projection images of Spa2-GFP localization in WT, hxk2Δ and cbp2Δ after 5 min and 30 min of GS and quantification of the distribution pattern of Spa2 under the indicated conditions. n = 150, 175, 150, 150, 150, 150, 150, 142, 153 cells from left to right. Scale bars, 2 μm. Means, SDs, and P-values were calculated using GraphPad Prism 6. The significance between two sets of data values was determined by the one-way analysis of variance (****p < 0.0001, and ns = not significant). Source data is provided as a Source Data file.