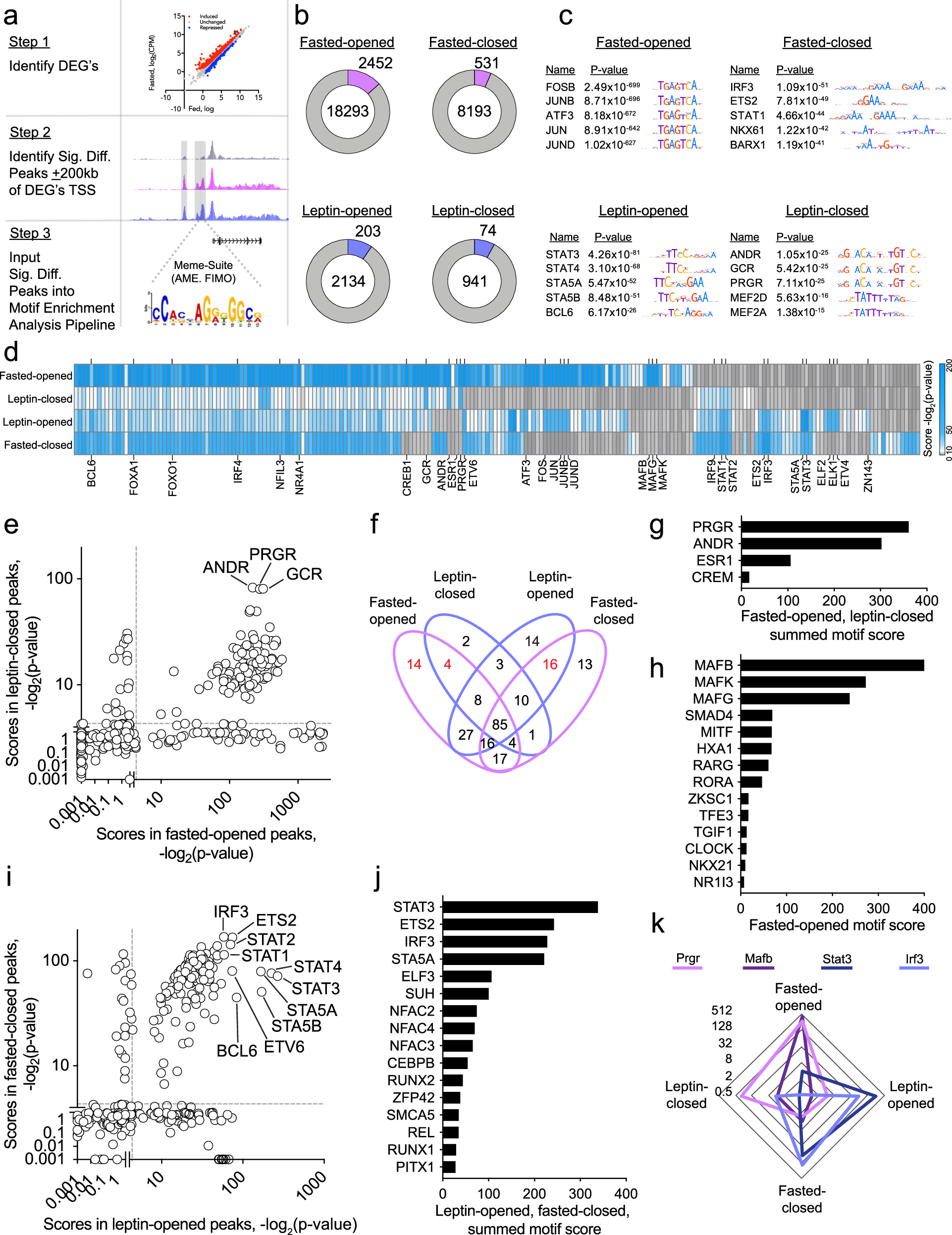
Fig. 3: Integrated transcriptomic and cistromic analysis identifies putative leptin-sensitive TFs in AgRP neurons.

a Schematic showing the broad computational heuristic employed to identify putative pro-satiety TF motifs. Step 1: Identify fasted-induced, fasting-repressed, leptin-induced, and leptin-repressed differentially expressed genes (DEGs). Step 2: Determine significantly different fasted-opened, fasted-closed, leptin-opened, and leptin-closed ATAC-seq peaks, and identify those that are ± 200 kb upstream and downstream of those DEGs identified in Step 1 (e.g., concordant leptin-opened peaks). Step 3: Perform motif enrichment analysis on the peaks identified in Step 2. b Pie charts showing the total number of peaks classified as fasted-opened, fasted-closed, leptin-opened or leptin-closed, as well as the subset of concordant peaks (lavender and blue bars). For this analysis, we filtered non-chromosomal features (scaffolds); there were 8 such instances in the fasted vs fed comparison and none in the leptin vs. fasted comparison. c TF motifs enriched in concordant fasted-opened, fasted-closed, leptin-opened and leptin-closed ATAC-seq peaks. d Heatmap showing motif scores [-log2(p-value)] concordant fasted-opened, leptin-closed, leptin-opened, and fasted-closed ATAC-seq peak sets. (e) Comparison of TF motif enrichment scores for fasted-opened peaks vs. leptin-closed peaks. f Venn diagrams showing the number of TF motifs enriched in concordant fasted-opened, leptin-closed, leptin-opened, and/or fasted-closed ATAC-seq peaks. g Summed motif enrichment scores from fasted-opened and leptin-closed TF motifs. h Motif enrichment scores from fasted-opened TF motifs. i Comparison of TF motif enrichment scores for leptin-opened peaks vs. fasted-closed peaks. j Summed motif enrichment scores from leptin-opened and fasted-closed TF motifs. k Radar plot showing the TF motif enrichment scores (-log2(p-value)) with 4 axis with a log2 scale, all for concordant fasted-opened, leptin-closed, leptin-opened, and fasted-closed ATAC-seq peak sets. Profiles shown are for PRGR, MAFB, STAT3, and IRF3. For AME analysis, the term p-value is the optimal enrichment p-value of the motif according to the statistical test, adjusted for multiple tests using a Bonferroni correction.