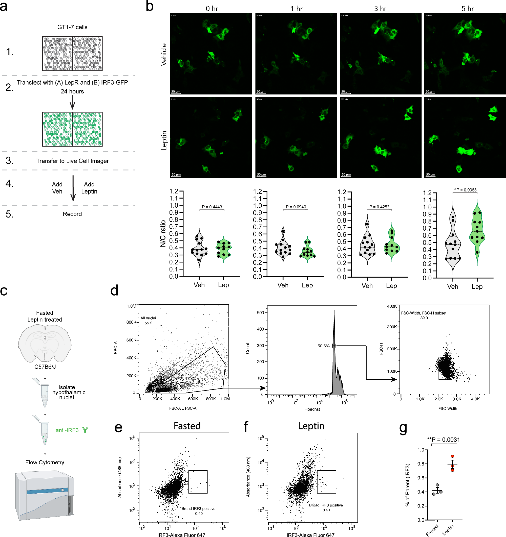
Fig. 4: Leptin activates IRF3 in a cell autonomous manner.

a Schematic of in vitro GT1-7 live-cell imaging experiment. b Representative images showing the dynamic imaging of GFP-tagged IRF3 in response to vehicle or leptin stimulation in GT1-7 cells expressing both IRF3-GFP and leptin receptor at 0, 1, 3, and 5 hours after stimulation. Quantification of nuclear/cytoplasmic (N/C) GFP signal is shown at each time point. Each dot represents a single tracked cell (n = 13, 11). At T = 5 hour (p = 0.0068, t = 2.681, df = 22). The violin plots indicate median values (wide dashed middle line), first and third quartiles (narrow dashed lines); this finding recapitulated an earlier observation from a pilot experiment. c Schematic of in vivo IRF3 flow cytometry experiment. d Flow cytometry gating strategy. Particles smaller than nuclei (black dots) were eliminated with an area plot of forward-scatter (FSC-A) versus side-scatter (SSC-A), with gating for nuclei-sized particles inside the gate (box)52. 2 N Hoechst 33342 stained nuclei were positively gated to avoid nuclei doublets. Plots of width versus height, both in the forward-scatter channel were used to further exclude aggregates of two or more nuclei. e, f Two representative scatter plots of IRF3-Alexa Fluor647 primary and secondary staining (x-axis) and empty 488 channel (y-axis) were used to identify the IRF3-positive population for the fasted (e) and leptin-treated (f) conditions. g Results of the fasted and leptin % of Parent IRF3 signal comparison. Results are presented as mean values +/- SEM and analyzed by a one-tailed student t-test (p = 0.0031, t = 5.251, df = 4). This finding was replicated once. The flow cytometry results were generated from three independent biological replicates for fasted mice, and three independent biological replicates for leptin-treated mice.