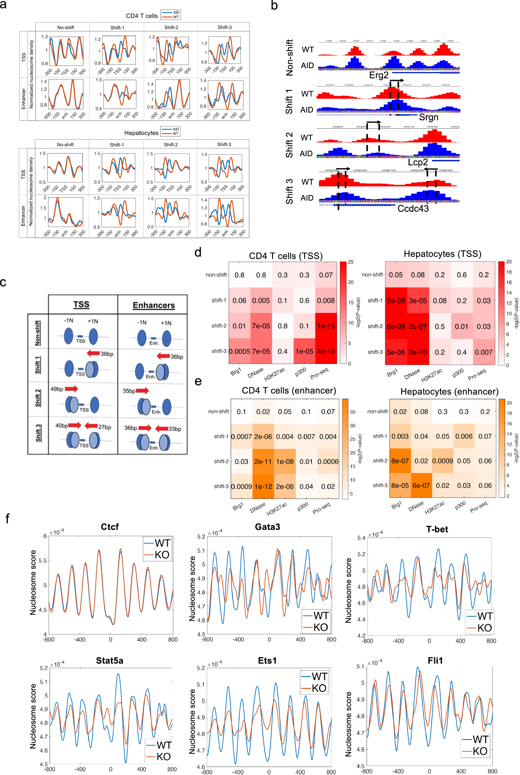
Fig. 8: Acute depletion of BRG1 results in narrower nucleosome spacing at TSSs and enhancers.
From: Acute depletion of BRG1 reveals its primary function as an activator of transcription

a Acute BRG1 depletion in T cells (upper panel) and hepatocytes (lower panel) led to four nucleosome shifting patterns at TSSs or enhances, analyzed by MNase-seq. Profiles at TSSs or enhancers show ‘non-shift’ (no movement), ‘Shift 1’ (+ 1 nucleosome upstream), ‘Shift 2’ (− 1 nucleosome downstream), and ‘Shift 3’ (+ 1 upstream and − 1 downstream shift). Counts for each pattern are as follows: T cell TSSs (196 non-shift, 189 shift-1, 180 shift-2, 549 shift-3), T cell enhancers (287, 176, 386, 428), hepatocyte TSSs (275, 510, 484, 904), and hepatocyte enhancers (91, 201, 181, 395). b Genome browser snapshot displays four nucleosome shifting patterns around T cell TSSs: blue tracks for nucleosome positions in BRG1-depleted cells, red for wild type. c Cartoon schemes for nucleosome shifting patterns of “shift 1, shift 2, and shift 3” at TSSs and enhancers. d TSSs with “non-shift”, ‘Shift 1’, ‘Shift 2’, and ‘Shift 3’ patterns correlate with significant reductions in BRG1, DNase-seq, H3K27ac, p300, and PRO-seq signals post-BRG1 depletion in CD4 + T cells and hepatocytes. Changes at these TSSs were quantified by comparing datasets between BRG1-depleted and wild-type cells, with color intensity reflecting the negative log P values from a one-sided hypergeometric test. e Enhancers with ‘Shift 1’, ‘Shift 2’, and ‘Shift 3’ patterns in CD4 + T cells and hepatocytes show marked reductions in BRG1 binding, DNase-seq, and PRO-seq signals after BRG1 depletion. The intensity of colors corresponds to the negative log P values, determined by a one-sided hypergeometric test. f Nucleosome profiles surrounding key transcription factor binding motifs in wild type and BRG1-depleted CD4 + T cells. The blue and red lines represent wild-type control and BRG1 depletion cells, respectively.