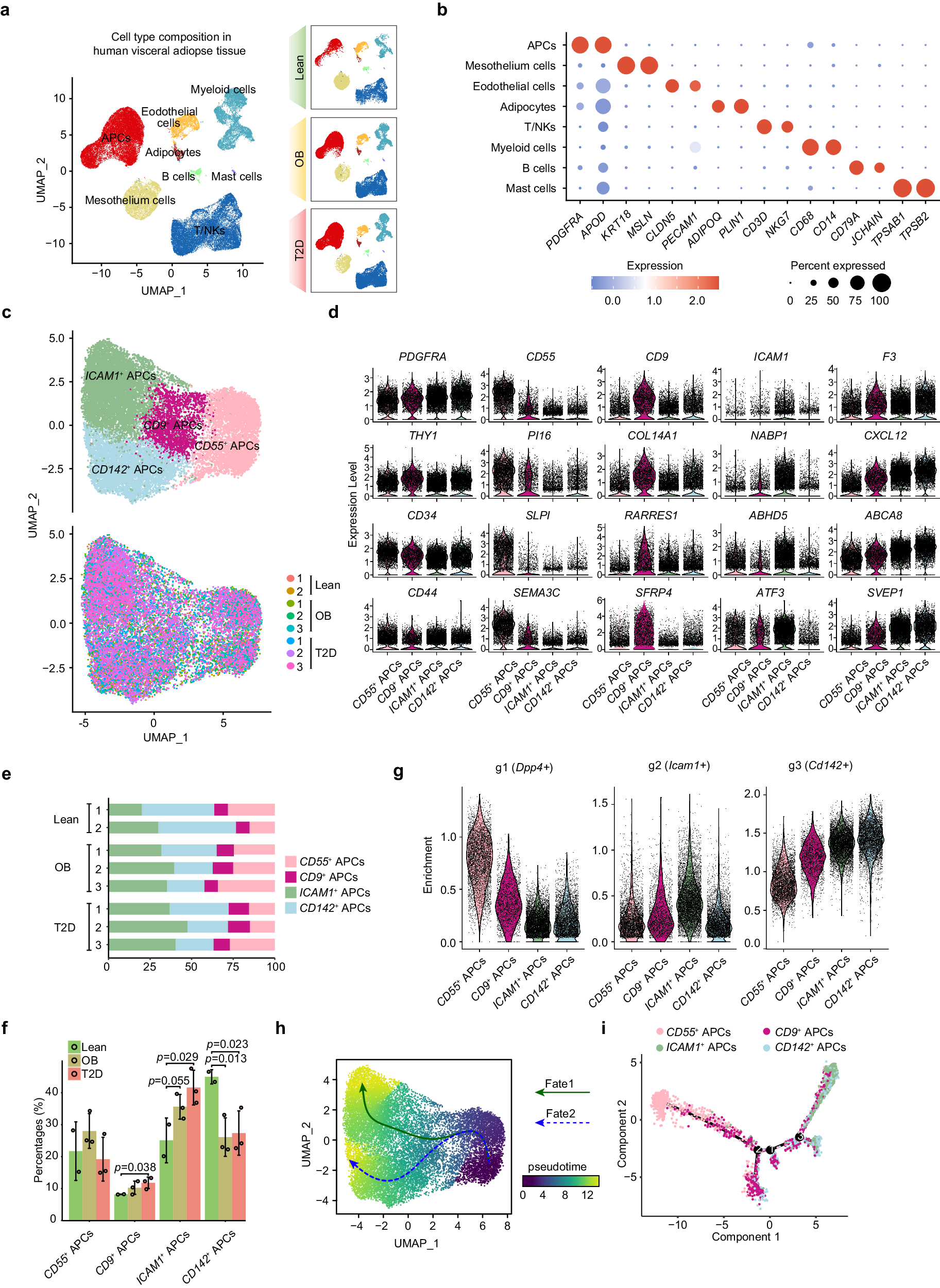
Fig. 1: ScRNA-seq reveals the APC heterogeneity in human visceral adipose tissue.

a Uniform manifold approximation and projection (UMAP) analyses of transcriptional profiles of human adipose stromal vascular fraction (SVF) (n = 55705 cells). Each cluster was shown in different color. Lean, lean individuals; OB, participants with obesity; T2D, patients with type 2 diabetes and obesity. b Dot plots showing average expression of known marker genes in indicated cell clusters. The dot size represents percent of cells expression the genes in each cluster. The expression intensity of markers is shown. c Unsupervised clustering of 18606 APCs reveals four distinct subpopulations. Lean, lean individuals; OB, participants with obesity; T2D, patients with type 2 diabetes and obesity. d Violin plots showing the expression levels and distribution of representative marker genes. e Proportion of four APC subpopulations showing in bar plots in different donors. Lean, lean individuals; OB, participants with obesity; T2D, patients with type 2 diabetes and obesity. f Proportion of four APC subpopulations in three groups. Lean, lean individuals; OB, participants with obesity; T2D, patients with type 2 diabetes and obesity. g Violin plots showing the enrichment score of gene signatures of APCs subpopulation reported by Merrick et al. in our APCs subsets. Dpp4+ subset indicates multipotential progenitors. Icam1+ subset indicates committed progenitors. Cd142+ subset indicates adipogenesis-regulatory progenitors. The scores were calculated by the average expression of each gene signature. h, i Cell trajectory analysis of APCs by Monocle3 (h) and Monocle2 (i). Data are means ± SD. Data in (f) were analyzed using Wilcoxon rank-sum test. Source data are provided as a Source data file.