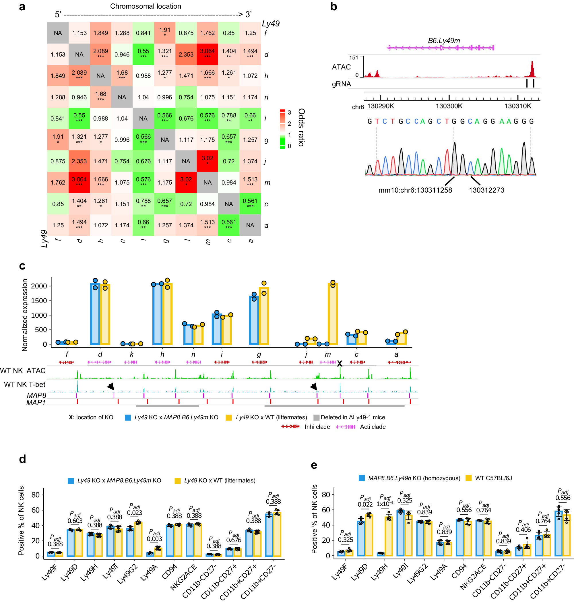
Fig. 5: Concerted cis-regulation of Ly49 family members.
From: Cis-regulatory evolution of the recently expanded Ly49 gene family

a Ly49 co-expression pattern in splenic NK cells of B6 mice. Data source: GSE18980741. Entry (x, y) in the heatmap represents the odds ratio of gene y expression in cells expressing gene x relative to cells not expressing gene x (Methods). The heatmap is the average of 2 datasets (biological replicates). Asterisks indicate FDR-adjusted significance levels from Fisher’s exact test. *FDR < 0.05; **FDR < 0.01; ***FDR < 0.001. Exact FDR values for each entry is available in Source Data. n = 4841 cells (sample 1) or 2632 cells (sample 2). b The exact genomic location of KO for the MAP8.B6.Ly49m KO allele. c The expression of Ly49 genes (RNA-seq) from the MAP8.B6.Ly49m KO vs WT alleles. n = 2 independent biological replicates (female mice). Means (bars) and individual values (points) are shown. Gene expression was normalized by DESeq2. WT NK ATAC data: the B6_Ly49Dp_ATAC_rep1 sample generated in this study (Supplementary Data 1); WT NK T-bet ChIP-seq data: GSM431440531. d The surface expression (flow cytometry) of Ly49 receptors and other common NK surface markers in Ly49 KO x MAP8.B6.Ly49m KO mice vs Ly49 KO x  MAP8.B6.Ly49m WT littermates. Ly49G2 is one of the protein isoforms of B6.Ly49g (alternative splicing)91. Means (bars) and individual values (points) are shown. Error bars: mean ± s.d. P-values were FDR-adjusted. Two-tailed unpaired Student’s t-test. KO: n = 4 (2 male and 2 female mice); WT: n = 6 (3 male and 3 female mice). e The surface expression (measured by flow cytometry) of Ly49 receptors and other common NK surface markers in homozygous MAP8.B6.Ly49h KO mice vs age and sex-matched WT B6 animals. Ly49G2 is one of the protein isoforms of B6.Ly49g (alternative splicing)91. Means (bars) and individual values (points) are shown. Error bars: mean ± s.d. P-values were FDR-adjusted. Two-tailed unpaired Student’s t-test. For both KO and WT: n = 3 male and 2 female mice. Source data are provided as a Source Data file.