Fig. 6: The 3D chromatin architecture of the B6 Ly49 locus.
From: Cis-regulatory evolution of the recently expanded Ly49 gene family

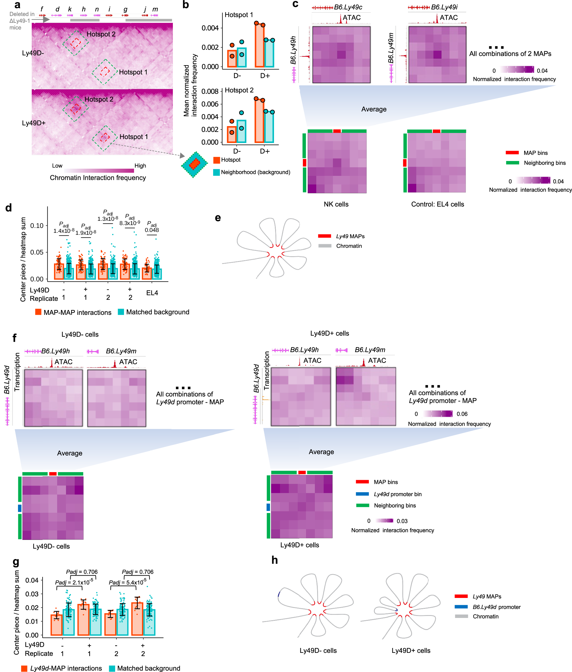
a 3D chromatin interactions in the B6 Ly49 locus at 5 Kb resolution. Red rectangles indicate the locations of the 2 hotspots in Ly49D+ cells. Their neighborhoods are defined as the regions between the green and red rectangles. b Quantification of the strengths of chromatin contacts between B6.Ly49d and its interacting partners for the 2 hotspots in (a). Y axes represent the mean VC-normalized interaction frequencies in a hotspot or its neighborhood. Means (bars) and individual values (points) are shown. n = 2 biologically independent samples. c MAP - MAP interaction frequencies (5 Kb resolution). 2 examples of MAP - MAP interaction profiles, and the average MAP - MAP interaction profiles calculated from all 66 combinations of 2 MAPs, with the one on the centromeric side as rows and the one on the telomeric side as columns. d Quantification of (c). Means (bars) and individual values (points) are shown. Each point represents a MAP - MAP interaction (n = 66) or a matched background interaction (n = 660). Error bars: mean ± s.d. Two-tailed unpaired Student’s t-test. P-values are FDR-adjusted. e Schema of the proposed 3D chromatin hub formed by Ly49 MAPs. f B6.Ly49d promoter - MAP interaction frequency profiles (5 Kb resolution). 2 examples of B6.Ly49d promoter - MAP interaction profiles as a function of B6.Ly49d expression, and the average B6.Ly49d promoter - MAP interaction profiles calculated as the mean of individual profiles between the B6.Ly49d promoter and each MAP. g Quantification of (f). Means (bars) and individual values (points) are shown. Error bars: mean ± s.d. P-values are FDR-adjusted. Two-tailed unpaired Student’s t-test. Two independent experiments are shown. For each experiment, each point represents the normalized chromatin contact frequency between B6.Ly49d promoter and one of the 12 MAPs (n = 12), or a matched background frequency (n = 120, 10 background for each MAP). h Schema of the proposed B6.Ly49d promoter - MAP hub interactions in Ly49D+ vs D- cells. Source data are provided as a Source Data file.