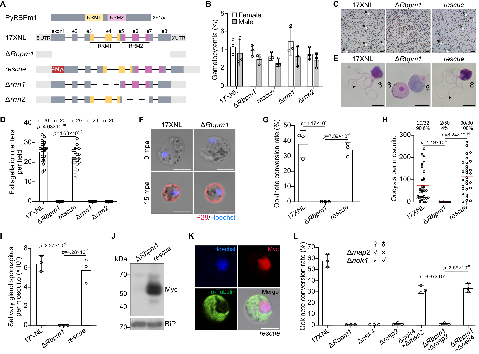
Fig. 2: RBPm1 is essential for male gametogenesis and mosquito transmission of parasite.
From: An axonemal intron splicing program sustains Plasmodium male development

A A schematic showing genetic modification at the Rbpm1 locus in the P. yoelii parasite. The top panel depicts the protein structure of RBPm1 with two RNA recognition motifs RRM1 (residues 119-190, yellow) and RRM2 (residues 203-274, purple). ΔRbpm1, deletion of the whole coding sequence from the 17XNL (wild type) strain; rescue, the ΔRbpm1 line complemented with Rbpm1 fused with a 4Myc tag; Δrrm1 and Δrrm2, deletion each of RRM1 and RRM2 from the 17XNL. B Female and male gametocyte formation in mice for the modified parasite. Data are means ± SEM of three independent experiments. C Exflagellation center (EC) formation of activated male gametocytes at 10 mpa. Cell clusters representing the EC are marked with white arrows. Four independent experiments with similar results. Scale bars: 20 μm. D Quantification of EC formation. The ECs were counted within a 1 × 1-mm square area in the hemocytometer under a light microscope. n represents the number of fields counted. Means ± SEM, one-way ANOVA with Tukey multiple pairwise-comparisons. Three independent experiments. E Light microscope images of the exflagellated male gametes (black arrow) after Giemsa staining. Four independent experiments with similar results. Scale bars: 5 μm. F Female gamete formation assayed by P28 staining. P28 is a female gamete plasma membrane protein. n = 32 and 35 female gametocytes in 17XNL and ΔRbpm1 respectively. Scale bars: 5 μm. G Ookinete formation in vitro. Data are means ± SEM from three independent experiments, one-way ANOVA with Tukey multiple pairwise-comparisons. H Midgut oocyst formation in mosquitoes at 7 days after blood feeding. x/y at the top represents the number of mosquitoes containing oocysts/the number of dissected mosquitoes, and the percentage represents the infection prevalence of mosquitoes. Red lines show the mean value of oocyst numbers, one-way ANOVA with Tukey multiple pairwise-comparisons. Three independent experiments with similar results. I Salivary gland sporozoite formation in mosquitoes at 14 days after blood feeding. At least 20 infected mosquitoes were counted in each group. Data are means ± SEM of three independent experiments, one-way ANOVA with Tukey multiple pairwise-comparisons. J Immunoblot analysis of RBPm1 expression in gametocytes of the complemented line rescue. BiP as a loading control. Two independent experiments with similar results. K IFA of Myc-tagged RBPm1 and α-Tubulin in gametocytes of the rescue parasite. Three independent experiments with similar results. Scale bars: 5 μm. L Gender gamete fertility assay of the ΔRbpm1 by parasite genetic cross. Fertility was determined by ookinete development of ΔRbpm1 gametes after cross-fertilization with mutant lines that are defective in either female (Δnek4) or male (Δmap2) gametes. Data are means ± SEM of three independent experiments, one-way ANOVA with Tukey multiple pairwise-comparisons.