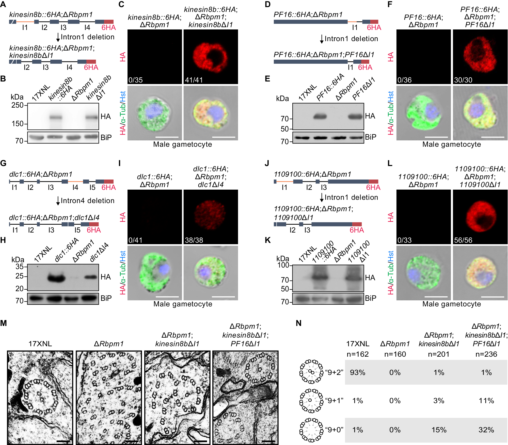
Fig. 5: Intron deletion restores axonemal protein expression and partially rectifies axoneme assembly defects in RBPm1-null male gametocytes.
From: An axonemal intron splicing program sustains Plasmodium male development

A A schematic showing the genomic deletion of retained intron (kinesin8b intron1, orange) in the kinesin8b::6HA;ΔRbpm1 parasite (abbreviated as ΔRbpm1), generating the mutant kinesin8b::6HA;ΔRbpm1;kinesin8bΔintron1 (abbreviated as kinesin8bΔI1). B Immunoblot of 6HA-tagged Kinesin8B protein in gametocytes. Three independent experiments with similar results. C IFA of 6HA-tagged Kinesin8B in male gametocytes. x/y represents the number of HA-positive male gametocytes/the total number of male gametocytes tested. Three independent experiments with similar results. Scale bars: 5 µm. D, E, F Effect of intron deletion (PF16 intron1) on the restoration of PF16 protein in RBPm1-null male gametocytes. Similar analysis as in (A, B, C). G, H, I Effect of intron deletion (dlc1 intron4) on the restoration of Dlc1 protein in RBPm1-null male gametocytes. J, K, L Effect of intron deletion (PY17X_1109100 intron1) on the restoration of PY17X_1109100 protein in RBPm1-null male gametocytes. M Transmission electron microscopy of axoneme architecture in male gametocytes at 8 mpa. ΔRbpm1;kinesin8bΔI1 is a ΔRbpm1-derived modified line with deletion of kinesin8b intron1. ΔRbpm1;kinesin8bΔI1;PF16ΔI1 is a ΔRbpm1 derived modified line with deletion of both kinesin8b intron1 and PF16 intron1. Scale bars: 100 nm. N Quantification of axoneme formation from parasites in (M). n is the total number of the intact and defective axoneme structures observed in each group. Three independent experiments with similar results.