Fig. 8: RBPm1 directs splicing of axonemal introns inserted in the endogenous gene.
From: An axonemal intron splicing program sustains Plasmodium male development

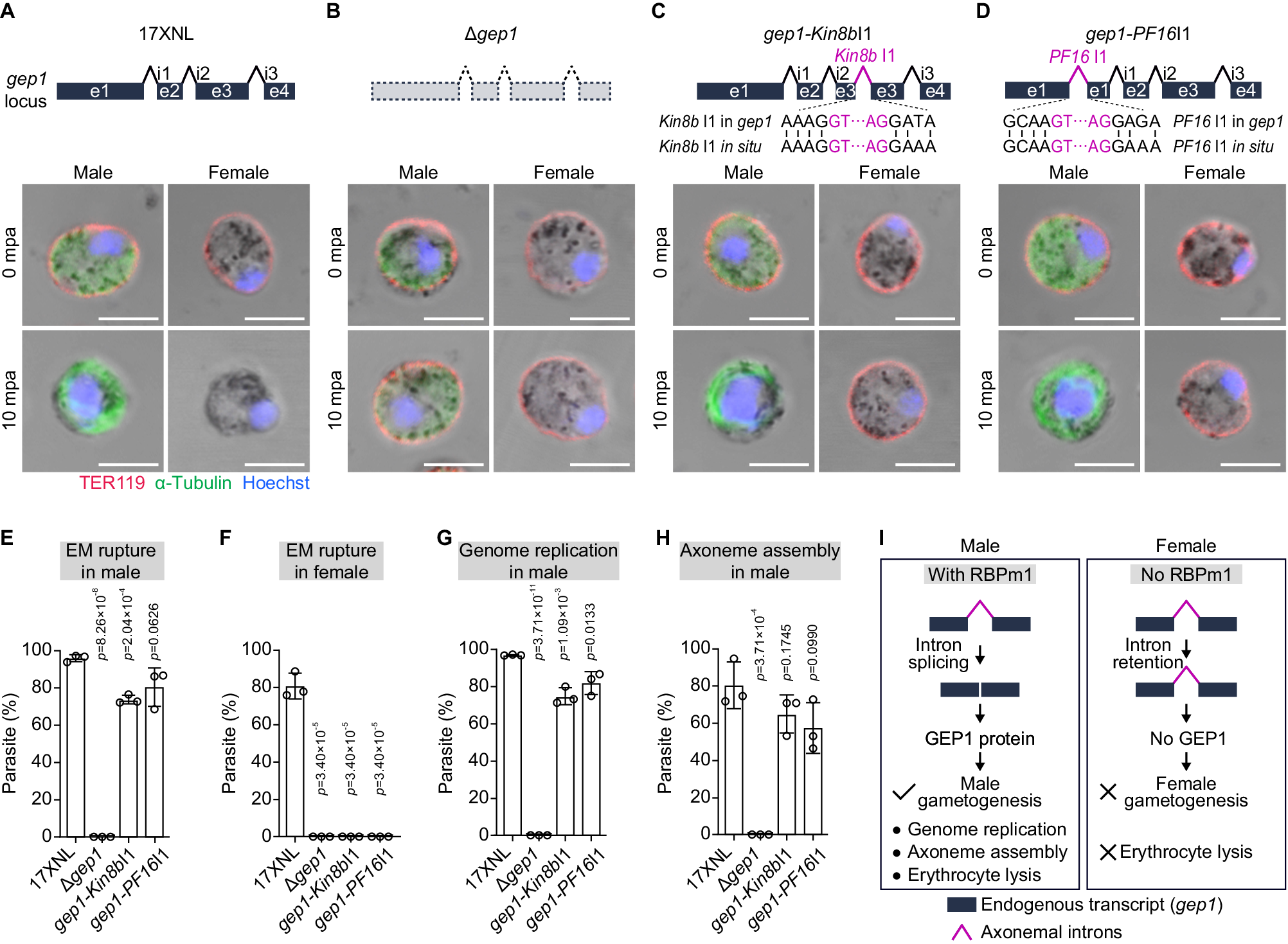
A A top schematic shows the genomic locus of a 4-exon gene gep1, which is expressed in both gender gametocytes and essential for both genders’ gametogenesis. Erythrocyte plasma membrane (EM) rupture, genome replication, and cytoplasmic assembly of the axoneme were analyzed in gametocytes of the 17XNL parasites at 10 mpa. The parasites were co-stained with anti-TER-119 and anti-α-Tubulin antibodies and Hoechst 33342. TER-119 (red) negative gametocytes were recognized as EM rupture. Enlarged nuclei represent the genome replication in male gametocytes. Enhanced α-Tubulin (green) signal represents cytoplasmic assembly of the axoneme in male gametocytes. Three independent experiments with similar results. Scale bars: 5 µm. B. A top schematic shows a modified line Δgep1, in which the endogenous gep1 gene was deleted in the 17XNL. Similar analysis for the Δgep1 parasites as in (A). C A top schematic shows a modified line gep1-Kin8bI1, in which the kinesin8b intron1 (Kin8bI1) was inserted into the exon3 of gep1 locus at the nucleotides 273-274 in the 17XNL. Similar analysis for the gep1-Kin8bI1 parasites as in (A). D A top schematic shows a modified line gep1-PF16I1, in which the PF16 intron1 (PF16I1) was inserted into the exon1 of gep1 locus at the nucleotides 885-886 in the 17XNL. Similar analysis for the gep1-PF16I1 parasites as in (A). E Quantification of EM rupture in male gametocytes of the four parasites tested. Data are means ± SEM from three independent experiments, two-sided t-test. F Quantification of EM rupture in female gametocytes of the four parasites tested. Data are means ± SEM from three independent experiments, two-sided t-test. G Quantification of genome replication in male gametocytes of the four parasites tested. Data are means ± SEM from three independent experiments, two-sided t-test. H Quantification of axoneme assembly in male gametocytes of the four parasites tested. Data are means ± SEM from three independent experiments, two-sided t-test. I Schematic of RBPm1-dependent splicing of axonemal introns inserted in the endogenous gene gep1. Male-specific RBPm1 could recognize and splice the axonemal introns (kinesin8b intron1 or PF16 intron1) inserted in the gep1 transcript, allowing male-specific GEP expression and thus male gametogenesis.