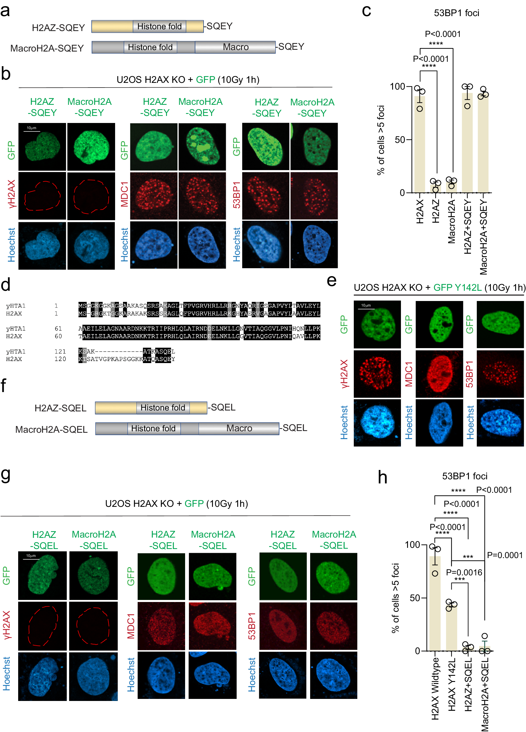
Fig. 2: Histone H2A variants-SQEY chimera proteins activate the DDR pathway.
From: Evolved histone tail regulates 53BP1 recruitment at damaged chromatin

a Schematic illustration of H2AZ and MacroH2A chimera constructs with the SQEY motif. b Representative immunofluorescence micrographs of ionizing radiation induced foci for γH2AX, MDC1, and 53BP1 in H2AX KO with H2AZ-SQEY or MacroH2A-SQEY chimera protein expression at 1 h after 10 Gy radiation. c Quantification of 53BP1 foci as represented in (b) and Supplementary Fig. 1d for the indicated constructs. The error bars correspond to mean ± SD of three-four independent experiments. Two-tailed unpaired T test. d Sequence alignment between yeast HTA1 (yHTA1) and human H2AX. e Representative immunofluorescence micrographs of ionizing radiation induced foci for γH2AX, MDC1 and 53BP1 in H2AX KO with GFP-H2AX Y142L at 1 h after 10 Gy radiation. f Schematic illustration of H2AZ and macroH2A chimera proteins with the SQEL motif. g Representative immunofluorescence micrographs of γH2AX, MDC1 and 53BP1 staining in H2AX KO with GFP-H2AZ-SQEL or GFP-MacroH2A-SQEL at 1 h after 10 Gy radiation. h Quantification of 53BP1 foci as represented in (e) and (g) for the indicated expression vectors. The error bars correspond to mean ± SD of three independent experiments. Two-tailed unpaired T test. Source data are provided as Source Data file.