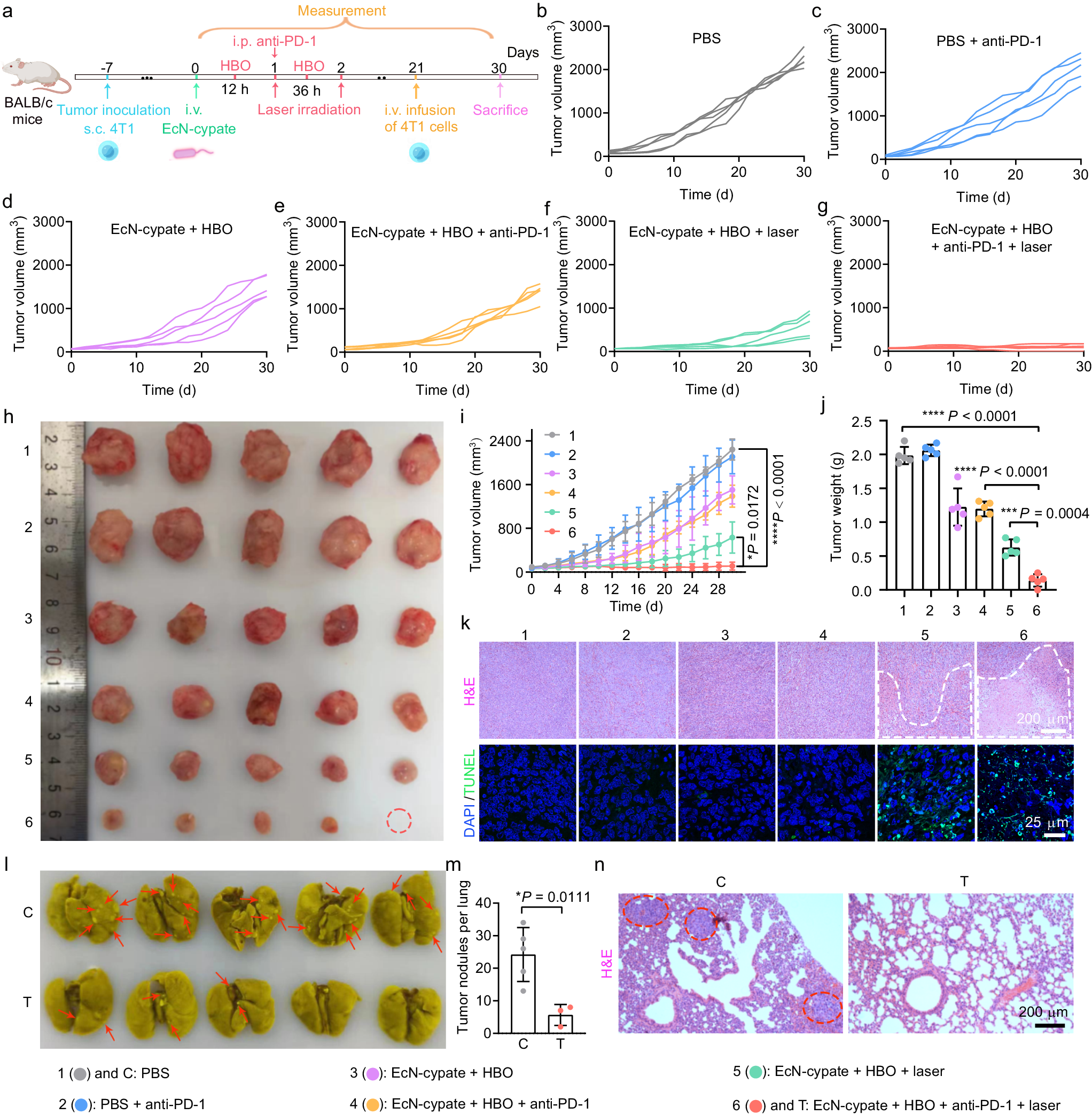
Fig. 10: Metastasis prevention via PTT (coupled with HBO)-induced and anti-PD-1-enhanced long-term immune effects.

a Scheme showing the experimental schedule. Detailed tumor growth curves of each 4T1 tumor-bearing mouse in the b PBS, c “PBS + anti-PD-1”, d “EcN-cypate + HBO”, e “EcN-cypate + HBO + anti-PD-1”, f “EcN-cypate + HBO + laser”, and g “EcN-cypate + HBO + anti-PD-1 + laser” groups, respectively. h Photographs of the tumor tissues collected from the 4T1 tumor-bearing mice at day 30 after different treatments. i, Tumor volume changes of 4T1 tumor-bearing mice in different groups. j Tumor weights in different groups at day 30. i, j Data are presented as mean ± SD. n = 5 mice. k Representative H&E- and TUNEL assay kit-stained tumor slices of 4T1 tumor-bearing mice after different treatments. The damaged regions in the H&E-stained images were marked by white lines. l Photographs of the lungs collected from the mice in the PBS (“C”) and “EcN-cypate + HBO + anti-PD-1 + laser” (“T”) groups after fixation in Bouin’s solution. The tumor nodules were indicated by red arrows. m Quantification results of the tumor nodules in l. Statistical data are presented as mean ± SD and calculated via two-tailed Student’s t-test. n = 5 mice. n Representative H&E-stained lung slices after different treatments. The numbers/abbreviations in h–n represent different groups as follows: “1 and C”: PBS, “2”: PBS + anti-PD-1, “3”: EcN-cypate + HBO, “4”: EcN-cypate + HBO + anti-PD-1, “5”: EcN-cypate + HBO + laser, and “6 and T”: EcN-cypate + HBO + anti-PD-1 + laser. Statistical significance in i and j was calculated via one-way ANOVA with a Tukey’s post-hoc test. *P < 0.05, ***P < 0.001, ****P < 0.0001. Source data are provided as a Source Data file.