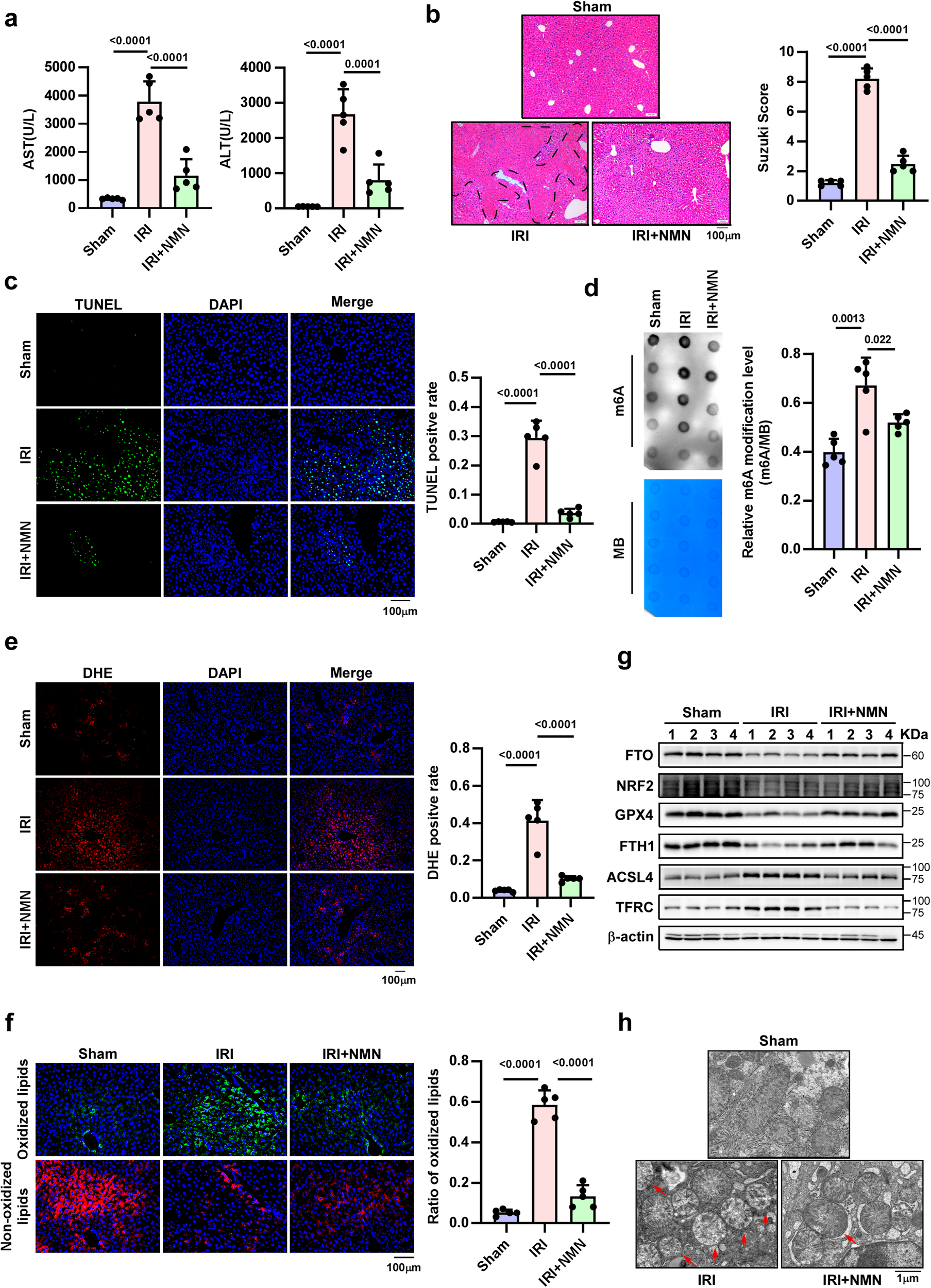
Fig. 7: NMN mitigates older HIRI by increasing the demethylase activity of FTO.

a Serum AST and ALT levels in older mice with different treatments, one-way ANOVA followed by multiple comparisons. b Representative images for HE staining (magnification, × 100) and relative Suzuki score in older liver tissues with different treatments, one-way ANOVA followed by multiple comparisons. c Representative images and relative quantification of TUNEL staining (magnification, × 200) to evaluate the effect of NMN on cell death, one-way ANOVA followed by multiple comparisons. d Determination of m6A abundance in mRNA of older liver tissues in different groups via dot blotting, one-way ANOVA followed by multiple comparisons. e, f Representative images and relative quantification of DHE staining (magnification, × 100) and C11 BODIPY staining (magnification, × 200) to evaluate the effect of NMN on ROS accumulation and lipid peroxidation. one-way ANOVA followed by multiple comparisons. a–f Five independent biological mice per group. g Western blotting showed the expression of key proteins related to ferroptosis in different groups. h Representative images of TEM assays. The red arrows indicate the reduction or disappearance of mitochondrial cristae, which indicate ferroptosis. g, h Five independent biological mice per group. P < 0.05 was considered statistically significant, statistic data are presented as the mean±SD, source data are provided as a Source Data file.