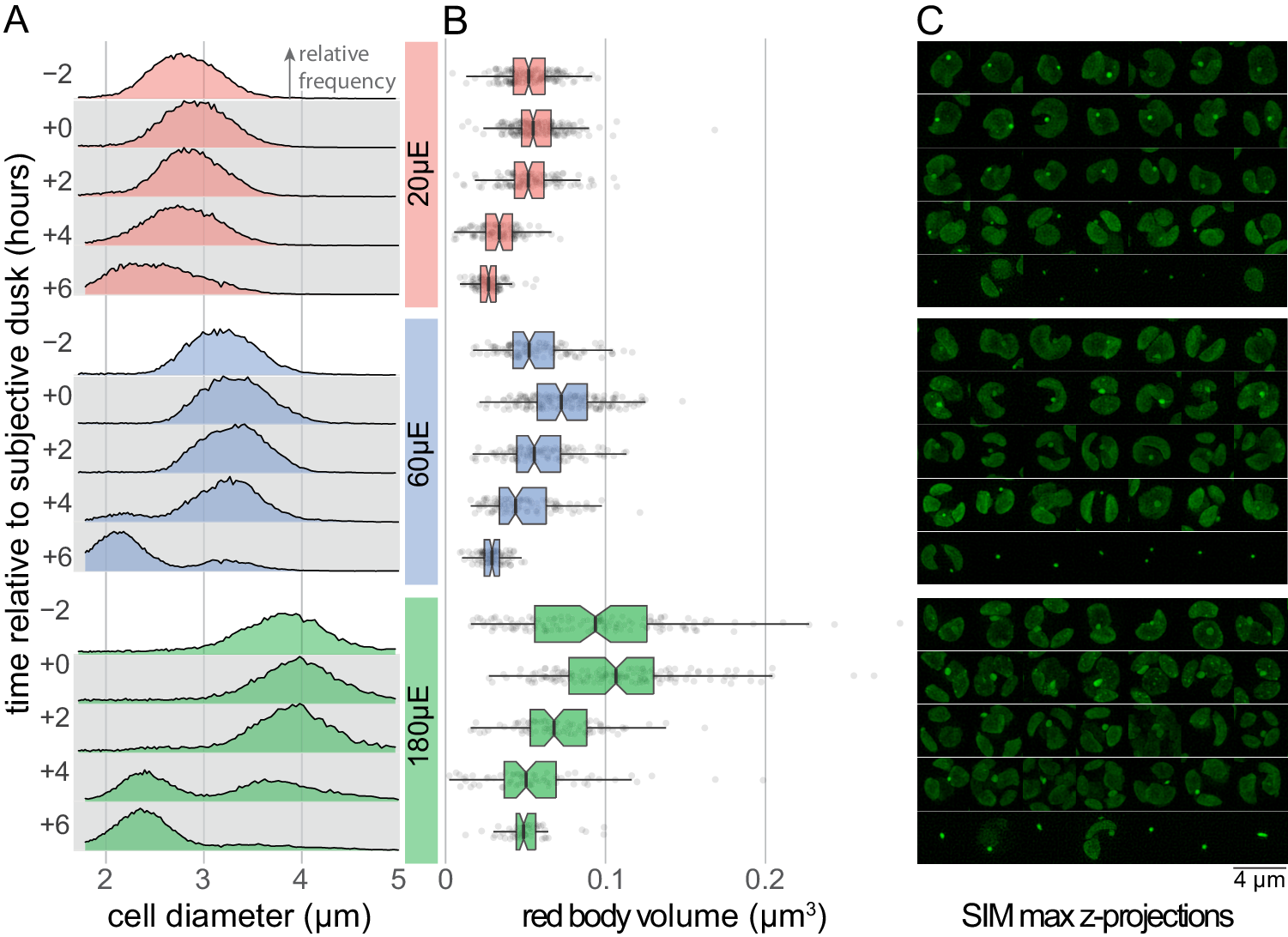
Fig. 9: Red body volume is correlated with cell size, and it declines during autospore maturation.
From: Implicating the red body of Nannochloropsis in forming the recalcitrant cell wall polymer algaenan

A Synchronous cultures grown under 3% CO2 at light levels of 20, 60, and 180 μmol m−2 s−1 (abbreviated as “μE”). Cell size was quantified by Coulter counter at the stated time points relative to subjective dusk, and the resulting distributions are shown as relative frequency. Bin size ~0.01 μm, maximal y-axis height for whole panel ~3.5%, n (counts) per distribution > 13k. B Volumetric estimates derived from SIM z-stacks of cells sampled at the same time points as in (A). The notched box plot centers on the median with box hinges representing quartiles. The notch width corresponds to the 95% confidence interval for the location of the median. Upper whiskers extend to largest value no larger than 1.5* the interquartile range. Lower whiskers represent the same, for the smallest value. Individual data points are plotted behind. ANOVA and post-hoc test results for all comparisons included in Source Data. The n=between 56 and 204 for each distribution (exact n included in Source Data). C SIM maximum intensity z-projections of randomly selected example cells. 4-micron scale bar applies to all images in (C). All panels in this figure share the same time-related y-axes.