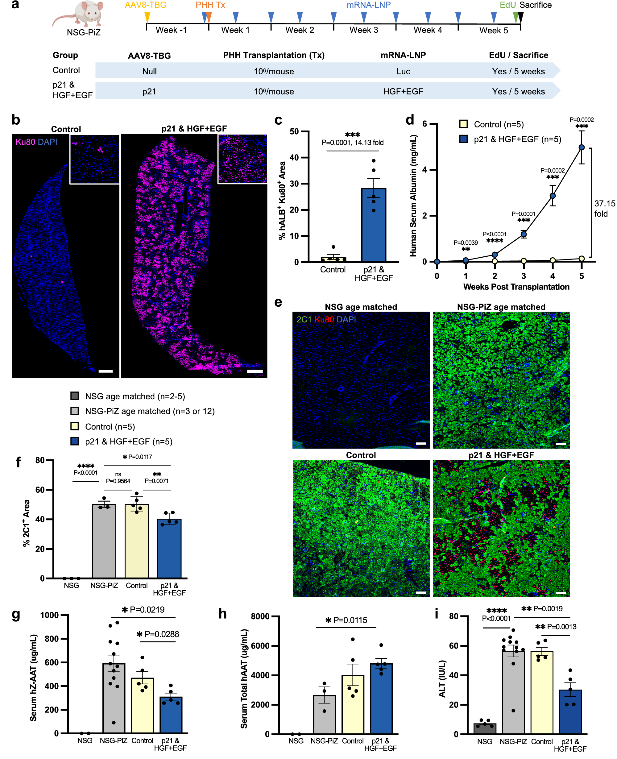
Fig. 3: HGF + EGF mRNA-LNP treatments lead to sustained and robust engraftment of functional PHHs, which ameliorates liver disease burden and improves overall liver function of p21/NSG-PiZ mice.

a PHH transplantation, AAV8 injections, mRNA-LNP injections, EdU injections, serum collection, and tissue harvesting were carried out as previously described. Two groups were used: control group with AAV8-TBG-Null and Luc mRNA-LNP versus experimental group with both AAV8-TBG-p21 and HGF + EGF mRNA-LNP injections. Mice were sacrificed, and all analyses were performed 5 weeks post transplantation. b Representative images of Ku80 immunofluorescence stain on liver sections, insets show detail. Scale = 1000 µm. c Quantification of PHH engraftment in mouse liver, measured as percent liver tissue area occupied by co-stained hALB+ Ku80+ PHHs per 10x image. n = 5 mice per group. d Human serum albumin levels measured via ELISA over time. n = 5 mice per group. e Representative images of 2C1 immunofluorescence stain on liver sections of control non-transplanted age-matched NSG and NSG-PiZ mice and transplanted groups. Scale = 100 µm. f Quantification of % liver tissue area occupied by 2C1+ polymers per 10x image. For NSG and NSG-PiZ n = 3 mice, for transplanted groups n = 5 mice. g Serum hZ-AAT levels measured via ELISA. This ELISA specifically recognizes misfolded hZ-AAT. For NSG n = 2 mice, for NSG-PiZ n = 12 mice, for both transplanted groups n = 5 mice. h Serum hAAT levels measured via ELISA. This ELISA recognizes total hAAT protein, both normal and misfolded. For NSG n = 2 mice, for NSG-PiZ n = 3 mice, for both transplanted groups n = 5 mice. i Liver enzyme ALT levels in serum. For NSG n = 5 mice, for NSG-PiZ n = 12 mice, for both transplanted groups n = 5 mice. For all histology quantification c, f at least 3 images were averaged per mouse, each image from a different liver lobe. For all panels: each dot represents one mouse, error bars = SEM, P values were calculated by unpaired two-sided student’s t test, ns P > 0.05, *P ≤ 0.05, **P ≤ 0.01, ***P ≤ 0.001, ****P ≤ 0.0001. Dark gray—NSG, light gray—NSG-PiZ, yellow—control, blue—treated group. Source data are provided as a Source Data file. a Created with BioRender.com released under a Creative Commons Attribution-NonCommercial-NoDerivs 4.0 International license.