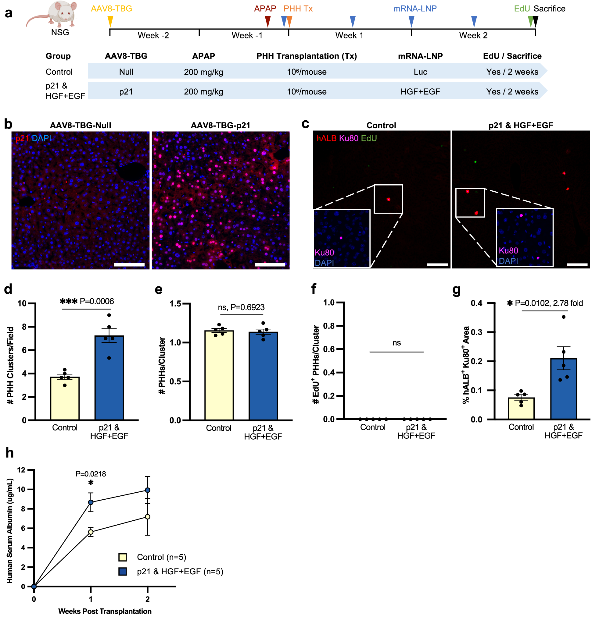
Fig. 4: HGF + EGF mRNA-LNP treatment augments PHH engraftment by increasing survival of donor cells in acute p21/APAP overdose model.

a PHH transplantation experimental timeline and treatment groups. A single IV dose of AAV8-TBG-Null or AAV8-TBG-p21 was injected two weeks prior to cell transplantation. APAP was administered IP at 200 mg/kg. Cryopreserved PHHs were thawed and transplanted into male NSG mice via intrasplenic injection of 106 cells/mouse 24 h later. mRNA-LNP were administered IV 5 h before transplantation and twice weekly for two weeks. Two groups were used: the control group with AAV8-TBG-Null and Luc mRNA-LNP versus the experimental group with both AAV8-TBG-p21 and HGF + EGF mRNA-LNP injections. Recipient mice were given an EdU injection and sacrificed 2 weeks post transplantation, serum was collected weekly, and liver tissue harvested for analysis. b Representative images of p21 immunofluorescence stain. c Representative images of hALB/Ku80/EdU immunofluorescence stain on liver sections 2 weeks post transplantation. Insets are zoomed in images to show detail. d Quantification of the number of hALB+ Ku80+ PHH clusters per 10x histology image. e Quantification of the number of hALB+ Ku80+ PHHs per cluster. f Quantification of the number of hALB+ Ku80+ EdU+ proliferating PHHs per cluster. g Quantification of co-stained hALB+ Ku80+ area per 10x image. h Human serum albumin levels measured via ELISA over the course of 2-week transplantation experiments. For all histology quantification d–g at least 3 images were averaged per mouse, each image from a different liver lobe. For all panels: n = 5 mice per group, each dot represents one mouse, error bars = SEM, scale = 100 µm, P values were calculated by unpaired two-sided student’s t test, ns P > 0.05, * P ≤ 0.05, **P ≤ 0.01, ***P ≤ 0.001, ****P ≤ 0.0001. Yellow—control, blue—treated group. Source data are provided as a Source Data file. a Created with BioRender.com released under a Creative Commons Attribution-NonCommercial-NoDerivs 4.0 International license.