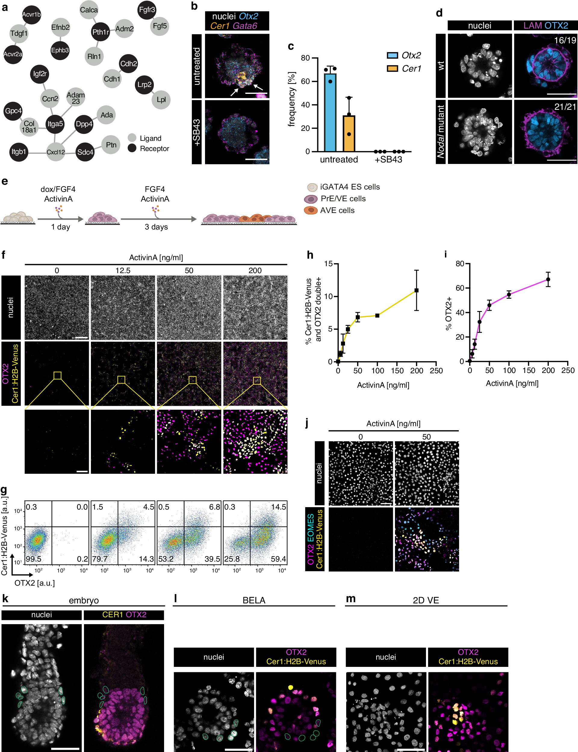
Fig. 4: Activin/Nodal signaling is necessary and sufficient for AVE differentiation.

a Output of ligand-receptor analysis with LIANA18, showing the top 20 interactions between Epi-derived ligands and VE-derived receptors. b In situ HCR staining of untreated (top) and SB43-treated (bottom) BELAs for AVE markers Otx2 (blue) and Cer1 (orange) and the PrE/VE marker Gata6 (magenta). c Mean frequency of AVE marker gene expression in untreated and SB43-treated BELAs 3 days after re-seeding. Data in b, c from n = 3 independent experiments, one representative structure shown in b. Error bars in (c) indicate SD. d Immunostaining for LAM (magenta) and OTX2 (blue) in BELAs made from Nodal wild-type (top) and Nodal-mutant cells (bottom). At least 19 structures each from n = 3 independent Nodal-mutant clones were imaged, one representative structure shown. e Schematic of experimental protocol to generate 2D layers of VE cells for AVE differentiation. f Immunostaining for OTX2 (magenta) and H2B-Venus (yellow) of Cer1:H2B-Venus reporter cells treated with indicated concentrations of ActivinA for 3 days after an extended doxycycline pulse. One out of n = 3 independent experiments shown. g Flow cytometry of cells differentiated and stained as in f. h Mean percentage of Cer1:H2B-Venus; OTX2 double-positive cells differentiated with increasing doses of ActivinA. n = 3 independent experiments, error bars indicate SD. i Same as h but showing percentage of OTX2-positive cells. j Immunostaining for OTX2 (magenta), EOMES (cyan), and H2B-Venus (yellow) of Cer1:H2B-Venus reporter cells treated as in f. One out of n = 2 independent experiments shown. k–m Immunostaining of a E5.5 mouse embryo (k, n = 3 embryos), a BELA (l, n = 21 BELAs), and cells in a 2D VE layer (m, n = 4 independent experiments) for OTX2 (magenta) and CER1 protein (k), or the Cer1:H2B-Venus reporter (l, m) (yellow). Green circles in k, l indicate OTX2-negative nuclei of cells in contact with the epiblast compartment. Scale bars: 50 µm in b, d, ((f) inset), (j), (k–m); 500 µm in f. Source data for c, h, i are provided in the Source Data file.