Fig. 5: Tissue-intrinsic β-catenin signals regulate AVE differentiation.

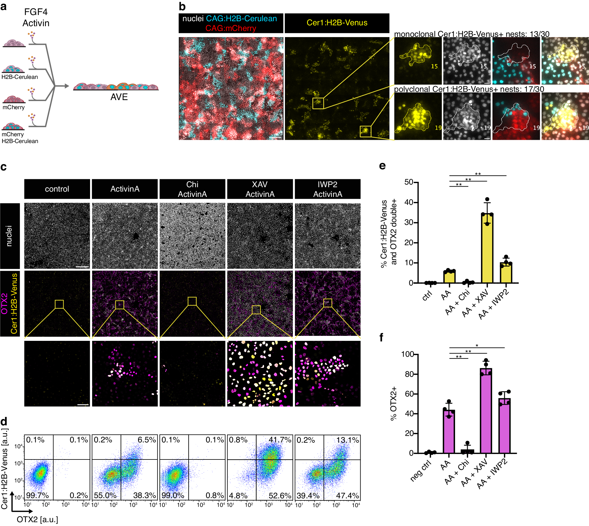
a Experimental approach to determine clonal composition of AVE nests. b Expression of clonal labels (red, cyan) and Cer1:H2B-Venus reporter (yellow) in cultures differentiated as in a. Insets on the right show examples of Cer1:H2B-Venus-expressing nests with a single clonal label (top, 13/30 nests), or with multiple labels (bottom, 17/30 nests). One out of n = 2 independent experiments shown. c Immunostaining for OTX2 (magenta) and H2B-Venus (yellow) of Cer1:H2B-Venus reporter cells differentiated for 3 days after an extended doxycycline pulse with 50 ng/ml ActivinA (AA), together with 3 µM Chir99021 (Chi), 20 µM XAV939 (XAV), or 2 µM IWP2 as indicated. One out of n = 3 independent experiments shown. d Flow cytometry of cells differentiated and stained as in c. e Mean percentage of Cer1:H2B-Venus; OTX2 double-positive cells differentiated as in c. n = 4 independent experiments, error bars indicate SD. **p < 0.001 for AA vs. AA + Chi and AA vs. AA + XAV, and p = 0.0045 for AA vs. AA + IWP2 (two-tailed, unpaired t-test). f Same as e but showing percentage of OTX2-positive cells. **p < 0.001 for AA vs. AA + Chi and p = 0.0001 for AA vs. AA + XAV, *p = 0.0434 for AA vs. AA + IWP2 (two-tailed, unpaired t-test). Scale bars: 200 µm ((b) overview); 20 µm ((b) inset); 500 µm ((c) overview); 50 µm ((c) inset). Source data for e, f are provided in the Source Data file.