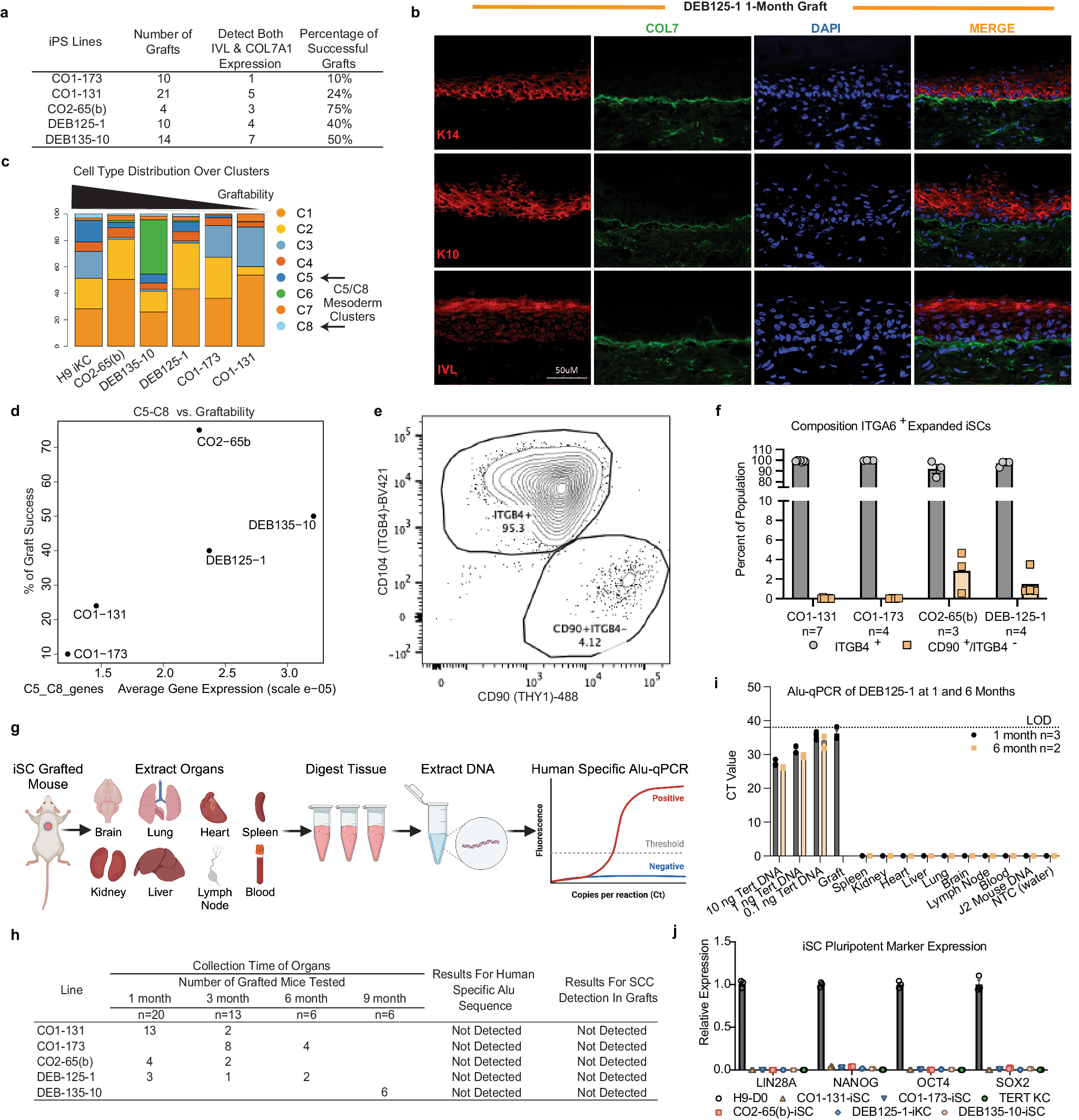
Fig. 5: Patient iPS cell-derived organotypic skin grafts survive in mice with a favorable safety profile.

a Summary of mouse graft success determined by IF staining of basement marker Collagen 7 and granular marker involucrin (IVL) at 1 month. b Representative IF image of DEB125-1 derived iSC graft at 1 month. Keratin K14, K10, Involucrin (red), Collagen 7 (COL7; green), DAPI (blue). c Quantification (%) of 8 different cell-type clusters (C1–C8) comprising the DEBCT product and identified via individual scRNA sequencing (see Fig. 3). d Strong positive correlation between % graft success rate (a) and average C5/C8 cluster expression as quantified by scRNA sequencing. e Representative flow cytometry plots analyzing cell composition of DEB125-1 iSCs labeled for ITGB4 and CD90/Thy1 before grafting onto mice. f Quantification via flow cytometry of the average expanded iSC cell composition prior to grafting (n = number of biological replicates as indicated; mean and SEM are shown). g Overview of method for detection of evading iSCs into mouse organs using human-specific Alu-qPCR. h Table summarizing Alu-qPCR-based biodistribution and histology-based tumor detection results from mice at 1, 3, 6, and 9 month post iSC grafting. i Representative Alu-qPCR from organs of DEB125-1 derived iSC grafted mice at indicated time points. LOD is level of detectability in tissues spiked with human DNA from TERT keratinocytes (n = number of biological replicates as indicated; mean and SEM are shown). j qRT-PCR detection of pluripotency marker expression (LIN28A, NANOG, OCT4 and SOX2) in the iSC product. H9 ES cells and TERT keratinocytes (KC) were used as controls (n = 3 technical replicates; mean and SEM are shown). Source data are provided as a Source Data file. Panel g created with BioRender.com released under a Creative Commons Attribution-NonCommercial-NoDerivs 4.0 International license.