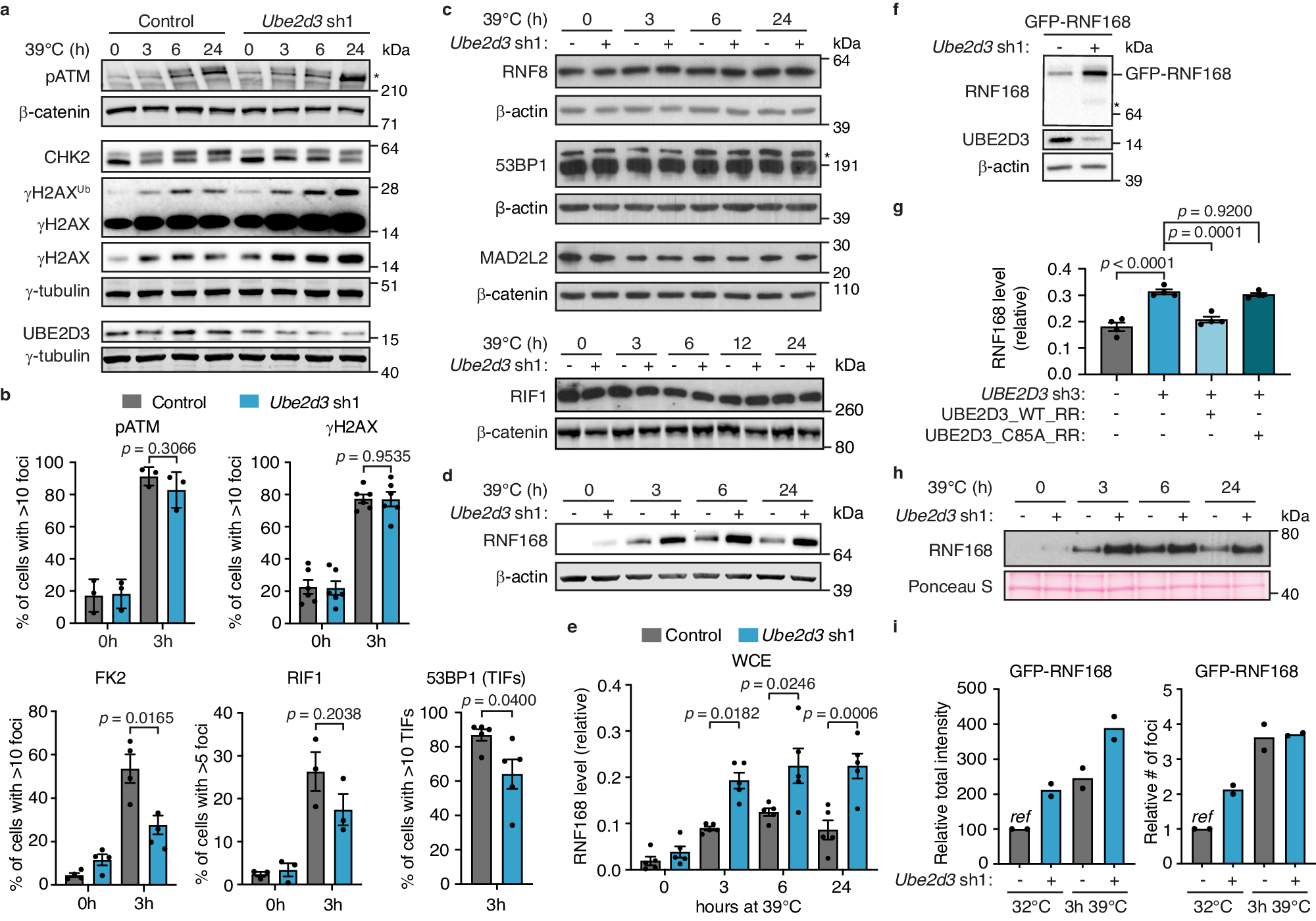
Fig. 3: UBE2D3 contributes to DDR-induced chromatin ubiquitination and limits RNF168 protein accumulation and recruitment to uncapped telomeres.
From: UBE2D3 facilitates NHEJ by orchestrating ATM signalling through multi-level control of RNF168

a Immunoblotting for pATM, γH2AX and CHK2 in TRF2ts MEFs transduced as indicated and upon telomere uncapping at 39 °C. Asterisk indicates ATM phosphorylated at Ser1981. Representative blots from 4 independent experiments. b Quantification of pATM, γH2AX, FK2 and RIF1 foci in TRF2ts MEFs, transduced as indicated, at 32 °C (0 h) or upon telomere uncapping for 3 h at 39 °C (n = 3 independent experiments for pATM and RIF1, n = 6 independent experiments for γH2AX and n = 4 independent experiments for FK2; mean ± SEM), and quantification of 53BP1 foci at telomeres (telomere dysfunction-induced foci (TIFs)) in TRF2ts MEFs upon telomere uncapping for 3 h at 39 °C (n = 5 independent experiments; mean ± SEM). Statistical significance was calculated using the two-tailed Student’s t-test. c Immunoblotting for RNF8, 53BP1, RIF1 and MAD2L2 in TRF2ts MEFs subjected to telomere uncapping at 39 °C. Representative blots from 4 independent experiments (RNF8 and 53BP1) or 2 independent experiments (MAD2L2 and RIF1). The asterisk indicates 53BP1; below is a non-specific band. d RNF168 levels in TRF2ts MEFs upon telomere uncapping. Representative blots from 5 independent experiments. e Quantification of RNF168 levels in whole cell extracts (WCE) (n = 5 independent experiments; mean ± SEM; one-way analysis of variance (ANOVA) with Tukey’s multiple comparisons test). f Immunoblots for GFP-RNF168 in control and UBE2D3-depleted TRF2ts MEFs. Asterisk indicates endogenous RNF168. Representative blots from 4 independent experiments (quantifications in Supplementary Fig. 5c). g Quantification of RNF168 protein levels in HEK 293T cells with complementation of UBE2D3 depletion by RNAi-resistant (RR) wild-type UBE2D3 (pCDH_UBE2D3_WT_RR) or UBE2D3 C85A (pCDH_UBE2D3_C85A_RR) (n = 4 independent experiments; mean ± SEM; one-way analysis of variance (ANOVA) with Tukey’s multiple comparisons test). Representative immunoblots in Supplementary Fig. 5d. h Immunoblotting of chromatin fractions to assess RNF168 recruitment to chromatin upon telomere uncapping at 39 °C. Representative blots from 3 independent experiments. i Quantification of GFP-RNF168 foci in TRF2ts MEFs at 32 °C and upon 3 h of telomere uncapping at 39 °C. Ref reference. Source data are provided as a Source Data file.