Fig. 5: UBE2D3 promotes KAP1-S824 phosphorylation via regulation of RNF168 stability, thereby facilitating NHEJ at telomeres.
From: UBE2D3 facilitates NHEJ by orchestrating ATM signalling through multi-level control of RNF168

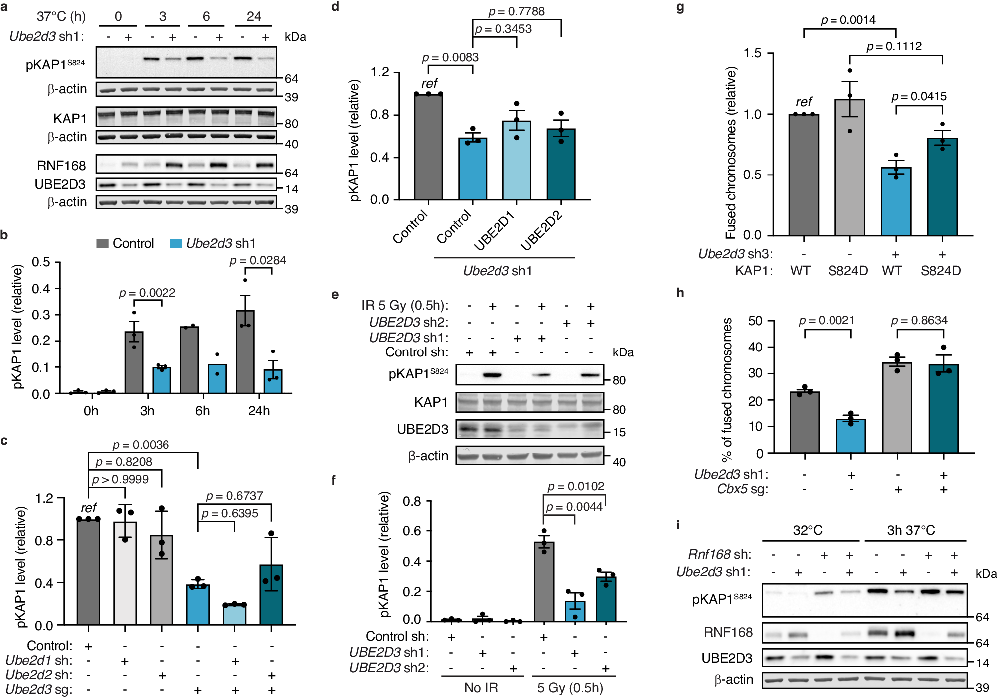
a Immunoblotting for pKAP1 (S824), KAP1 and RNF168 in control and UBE2D3-depleted TRF2ts MEFs upon telomere uncapping at 37 °C. Representative blots from 3 independent experiments. b Quantification of pKAP1 levels in TRF2ts MEFs transduced as indicated. The mean ± SEM from n = 3 independent experiments is shown, except for the 6 h timepoint that is n = 2. Statistical significance was calculated using one-way analysis of variance (ANOVA) with Tukey’s multiple comparisons test. c Quantification of pKAP1 levels in TRF2ts MEFs transduced with Ube2d1 shRNA, Ube2d2 shRNA and/or Ube2d3 sgRNA upon 3 h of telomere uncapping at 37 °C (n = 3 independent experiments; mean ± SEM; one-way analysis of variance (ANOVA) with Tukey’s multiple comparisons test). d Quantification of pKAP1 levels in TRF2ts MEFs transduced with Ube2d3 sh1 and complemented with exogenously expressed control, 3xFLAG-UBE2D1 or 3x-FLAG-UBE2D2 constructs (n = 3 independent experiments; mean ± SEM; one-way analysis of variance (ANOVA) with Tukey’s multiple comparisons test). e Immunoblotting for pKAP1 (S824) in HeLa cells transduced with control or UBE2D3 shRNAs at 30 min post IR (5 Gy). Representative blots from 3 independent experiments. f Quantification of pKAP1 levels in HeLa cells upon IR (representative immunoblots in (e)). The mean ± SEM from 3 independent experiments is shown. Statistical significance was calculated using the two-tailed Student’s t-test. g Chromosome fusions in TRF2ts MEFs transduced with control or Ube2d3 shRNA3, complemented with exogenously expressed KAP1 WT or KAP1 S824D mutant, upon 36 h of telomere uncapping at 37 °C (n = 3 independent experiments; mean ± SEM; two-tailed Student’s t-test). h Chromosome fusions in TRF2ts MEFs transduced with Ube2d3 sh1 and/or an sgRNA targeting Cbx5 (encoding the HP1α protein), along with non-targeting control shRNA/sgRNA (-) where appropriate (n = 3 independent experiments; mean ± SEM two-tailed Student’s t-test). i Immunoblotting for pKAP1 (S824) in TRF2ts MEFs transduced with control, Ube2d3 and/or Rnf168 shRNAs at 32 °C or after 3 h at 37 °C. Representative blots from 2 independent experiments. Ref reference. Source data are provided as a Source Data file.