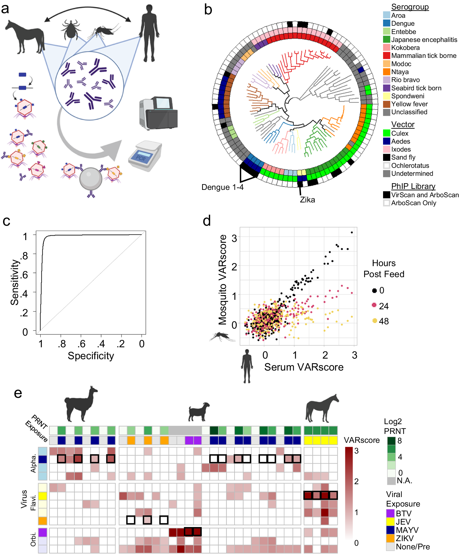
Fig. 1: IgG profiling with the T7 phage displayed ArboScan library.
From: Precision arbovirus serology with a pan-arbovirus peptidome

a ArboScan enables comprehensive quantification of antibody responses to arboviruses in humans and non-human animals. b Phylogeny of 98 flaviviruses in ArboScan which had full length genomes or full polyprotein sequences available. 15 of these viruses were included in VirScan. 11 additional flaviviruses without full genome sequences have proteins included in ArboScan. c Receiver operator curve evaluating VARscore as a predictor to distinguish viruses with moderate or high expected seroprevalence from viruses with low expected seroprevelence (viruses listed in Supplementary Table 3) in healthy United States residents (AUROC = 0.98). The ROC was generated using a sliding VARscore cut-off. d VARscores from serum anti-viral antibodies were compared to VARscores from anti-viral antibodies contained in processed mosquitoes harvested immediately post feeding, 24 h post feeding, and 48 h post feeding. e ArboScan was used to profile alpaca, goat, and horse antibodies before (Pre) and after arboviral exposure. VARscores for several alphaviruses, flaviviruses, and orbiviruses are shown. Boxes highlight the relevant virus with available PRNT data. Three alpacas and four goats were challenged with Mayaro virus (MAYV). Four horses were challenged with Japanese encephalitis virus (JEV). Three goats were challenged with Zika virus (ZIKV). a, d, and e were created with BioRender.com released under a Creative Commons Attribution-NonCommercial-NoDerivs 4.0 International license. Source data are provided as a Source Data file.