Fig. 5: Breadth of fusion loop reactivity.
From: Precision arbovirus serology with a pan-arbovirus peptidome

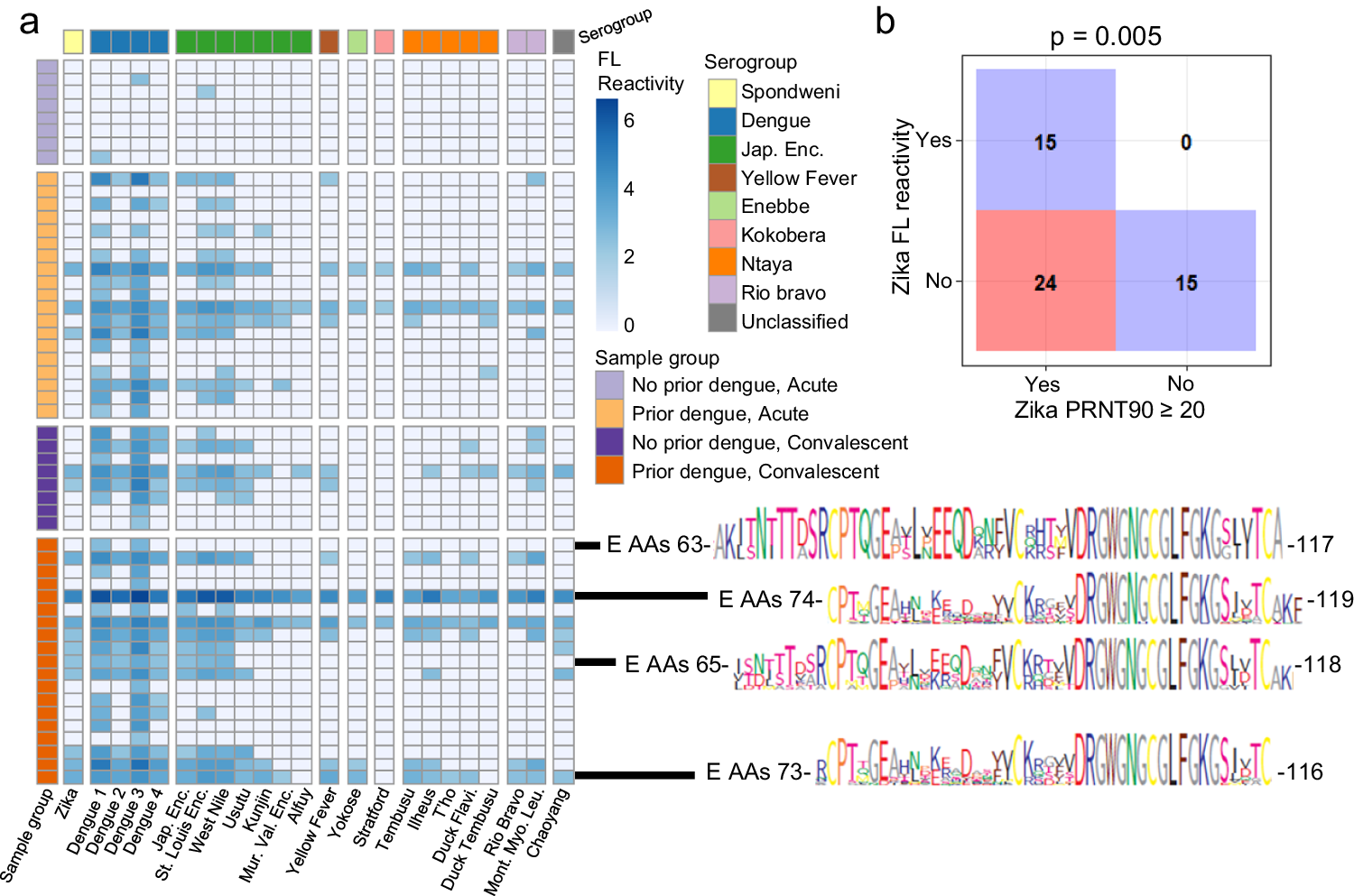
Antibody reactivity to fusion loop (FL) was evaluated for every flavivirus in ArboScan for all samples from the Colombia cohort. Only viruses with ≥3 reactive samples were included for visualization. Epitope icons were included for four sera of varying degrees of cross-reactivity. Jap. Enc. Japanese encephalitis, Mur. Val. Murray Valley, Duck Flavi. Duck Flavivirus, Mont. Myo. Leu. Montana Myotis Leukoencephalitis virus. b Confusion matrix of each individual by detectable Zika fusion loop antibodies and Zika neutralizing antibodies (two-sided Fisher’s exact test, p = 0.005). Source data are provided as a Source Data file.