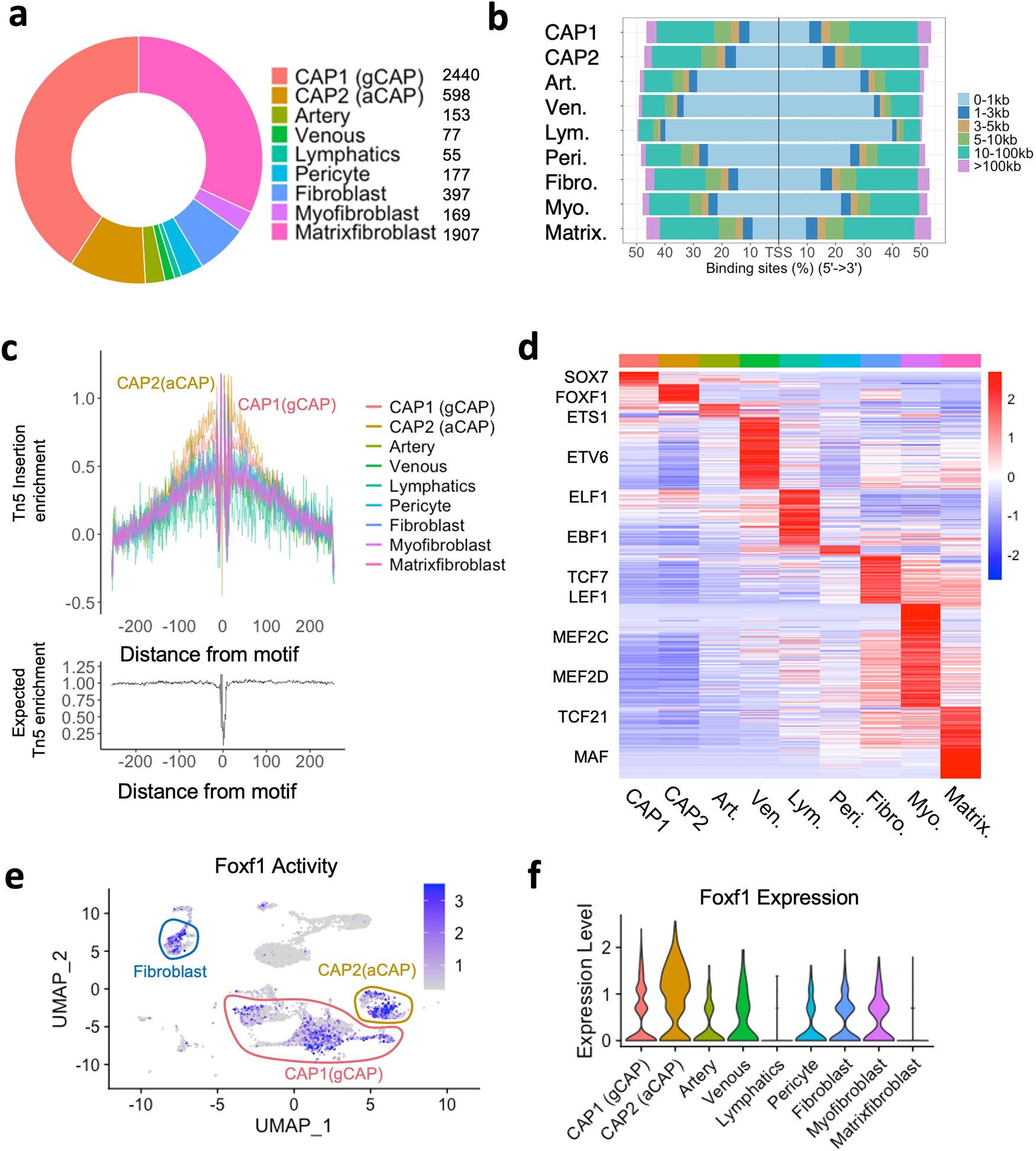
Fig. 2: The distribution of cell type-specific accessible chromatin regions in pulmonary cell clusters.

a The distribution of Foxf1-expressing nuclei across various cell types is shown by the donut plot. b The bar plot shows the statistical distribution of transcription factor binding sites relative to the transcription start site (TSS) for each cell cluster. c The transcriptional footprinting analysis shows that FOXF1-binding site are highly enriched in CAP1 (gCAP) and CAP2 (aCAP) cells. d The heatmap shows average chromVAR motif activity for each cell type. Transcription factors are indicated for each cell cluster. The color scale represents a z-score scaled in each row. e The featureplot shows that FOXF1 activity is enriched in fibroblast, pericytes, CAP1 and CAP2 endothelial cells. f Violin plots show the Foxf1 expression in different cell clusters.