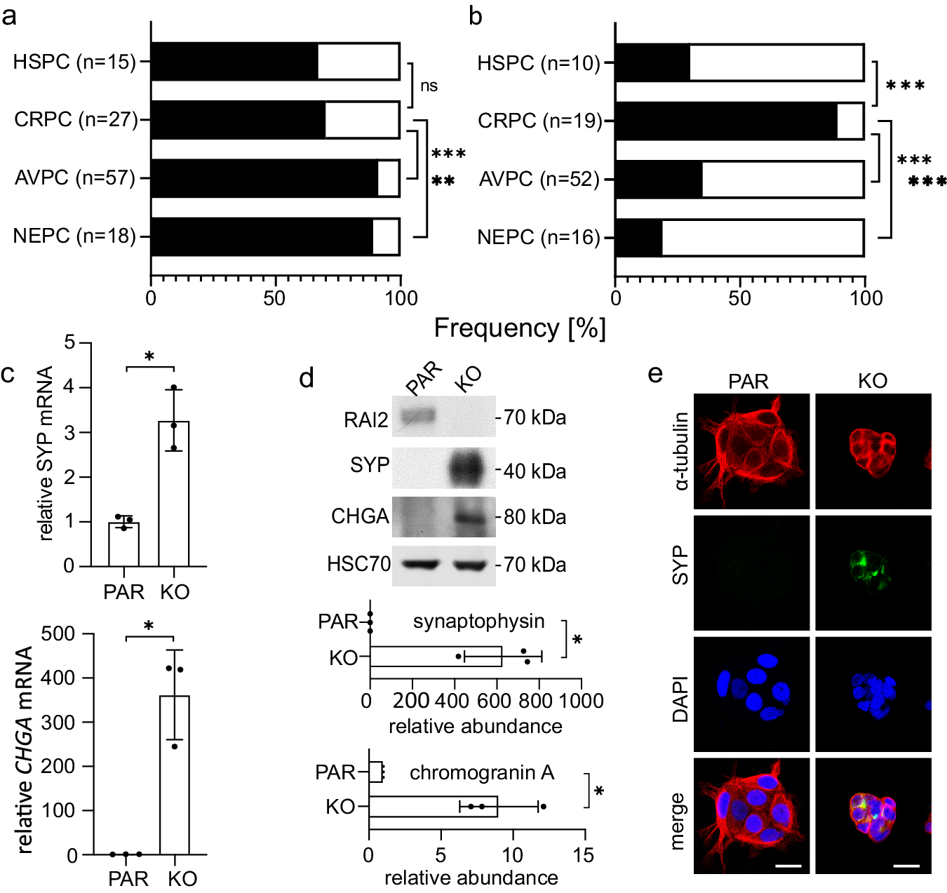
Fig. 5: Effect of RAI2 loss on PC progression.

a Frequency (black bars) of CTC detection in blood samples from HSPC (n = 15), CRPC (n = 27), AVPC (n = 57) and NEPC (n = 18) patients. Fischer’s exact test was used to calculate the p values with confidence values as follows: p < 0.001 (***), p < 0.01 (**), p < 0.05 (*), “ns” = not significant change. The CRPC cohort was used as the reference. Definition p values: ns HSPC, p < 0.001 AVPC, p = 0.001 NEPC. b Frequency (black bars) of RAI2 mRNA detection in CTC-positive blood samples (n = 10 for HSPC, n = 19 for CRPC, n = 52 for AVPC, n = 16 for NEPC). Fischer’s exact test was used to calculate the p values applying the confidence values as follows: p < 0.001 (***), p < 0.01 (**), p < 0.05 (*). The CRPC cohort was used as the reference. Definition p values: p < 0.001 for all three cohorts. c SYP and CHGA gene expression levels in VCaP PAR and KO cells. Data are represented as the mean of n = 3 independent biological experiments ± SD. Unpaired t-test was used to evaluate statistical significance with p values for a two-sided confidence interval as follows: p < 0.001 (***), p < 0.01 (**), p < 0.05 (*). Definition p values: p = 0.005 SYP, p = 0.004 CHGA. d Upper panel, protein expression levels of RAI2, synaptophysin (SYP), chromogranin A (CHGA), and HSC70 (loading control) in VCaP PAR and KO whole cell extracts. Bottom panel, densitometric quantification. The data are represented as mean of three independent biological experiments ± SD. Unpaired t-test was used to evaluate statistical significance applying p values for a two-sided confidence interval as follows: p < 0.001 (***), p < 0.01 (**), p < 0.05 (*). Definition p values: p = 0.005 SYP, p = 0.004 CHGA. e Representative immunofluorescence staining of VCaP PAR and KO cells stained for α-tubulin (red), synaptophysin (green), DAPI (blue), and merge of α-tubulin DNA (red-blue). Scale bars: 25 µm. See also Supplementary Data 7. Source data are provided as a Source Data file.