Fig. 1: Screening of pathways modulating targeted degradation of BRD4.
From: Intrinsic signaling pathways modulate targeted protein degradation

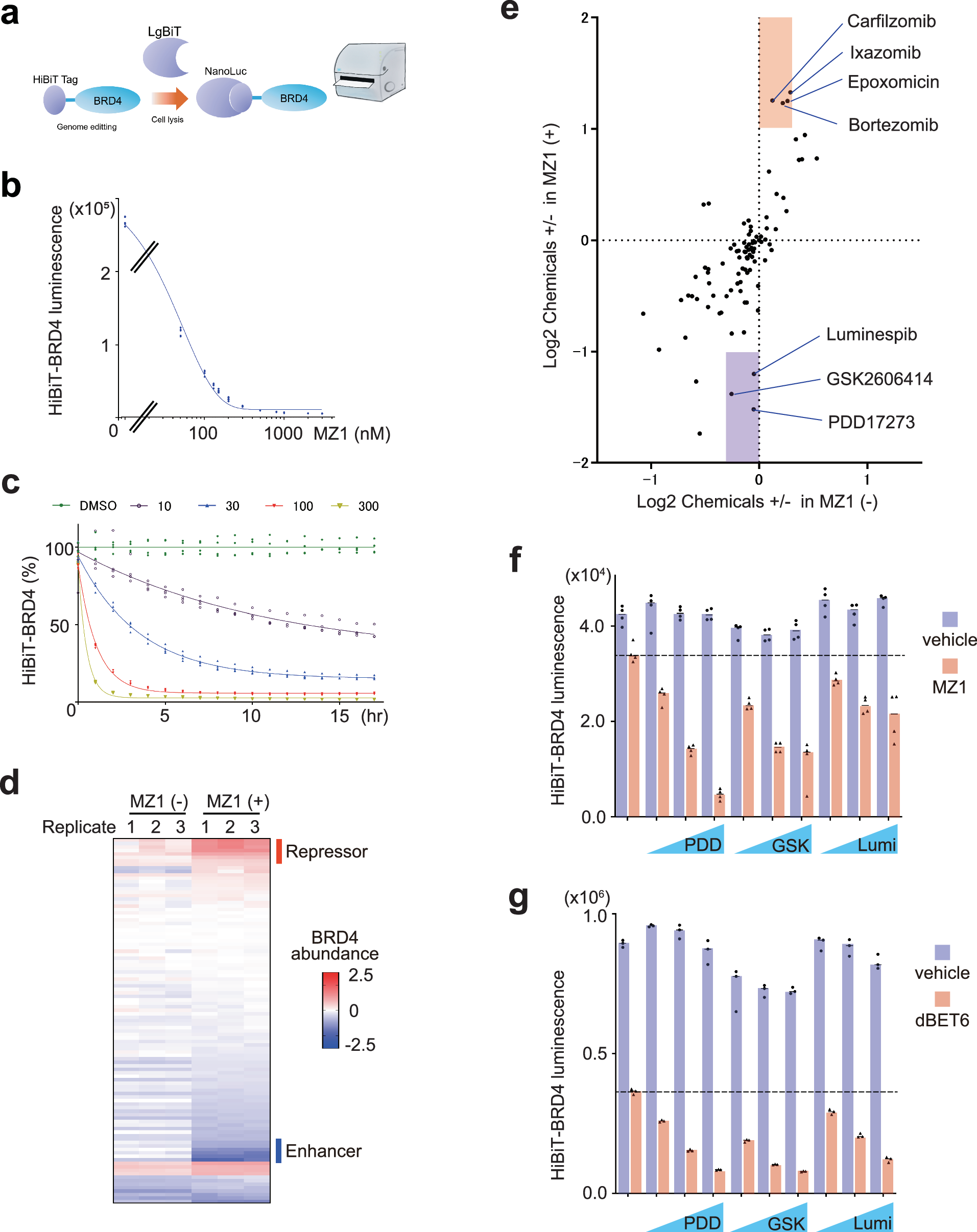
a Scheme of screening using HiBiT-BRD4–expressing cells in (d, e). b, c MZ1-dependent decrease of HiBiT luminescence in a HCT116 cell line expressing HiBiT-BRD4. HiBiT-BRD4 cells were treated with the indicated concentration (nM) of MZ1 for 2 h (b) or for the indicated number of hours (c) before HiBiT luminescence analysis (n = 5 (b) or 4 (c), biological replicates). d Heatmap presentation of chemicals that enhance or repress BRD4 degradation (n = 3, biological replicates). HiBiT-BRD4 cells were treated with candidate chemicals for 6 h and with 30 nM MZ1 for 2 h. e Chemicals that enhance HiBiT-BRD4 degradation in the presence of MZ1. The data in (d) are presented to analyze chemicals that enhance/repress the BRD4 degradation in the presence (y-axis) or absence (x-axis) of MZ1 (n = 3, biological replicates). f, g HiBiT-BRD4 cells were treated with PDD, GSK, or luminespib (1, 3, or 10 μM) for 4 h and with 30 nM MZ1 (f) or 50 nM dBET6 (g) for 2 h (n = 4 (f) or 3 (g), biological replicates).