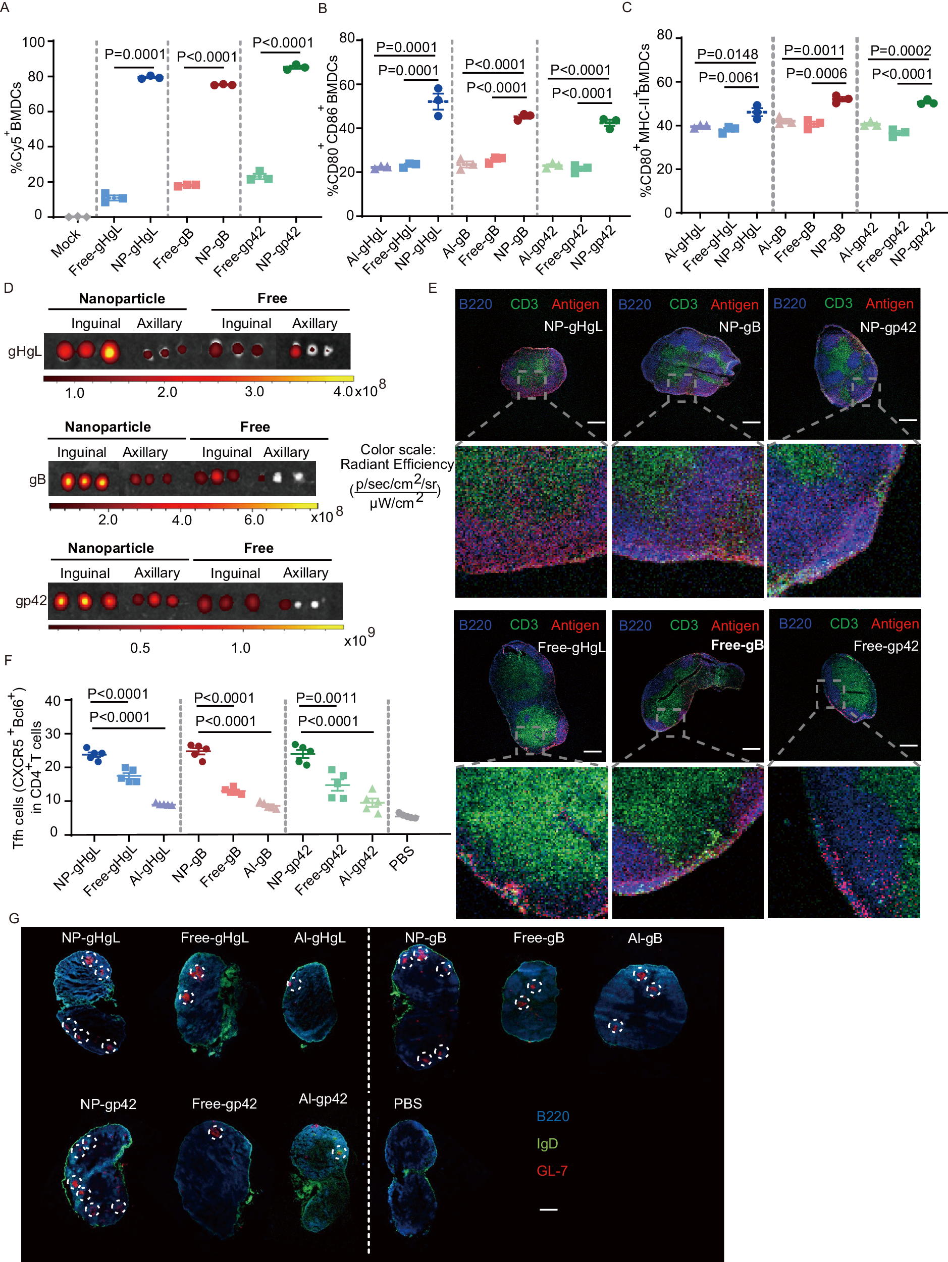
Fig. 3: Nanovaccines delivery to lymph nodes and enhancement of BMDCs uptake and maturation as well as GC formation.

A Cy5+ BMDCs after 4 h incubation with PBS (Mock), free or nanoparticle forms of Cy5-labeled gHgL, gB and gp42. Percentages of positive cells was determined by flow cytometry in three independent experiments (n = 3). Expression detection of CD80 and CD86 (B) and MHC-II and CD86 (C) on BMDCs incubated for 24 h with free (antigen mixed with MPLA and CpG adjuvants), Al (antigen without NP with alum) or nanoparticle (NP with CpG, MPLA and antigen) forms of gHgL, gB and gp42 (n = 3). D Lymph nodes (LNs) images of mice immunized with vaccines containing Cy5-labeled antigens (n = 3). C57BL/6 J mice were injected with 10 μg free or nanoparticle (NP) forms of Cy5-labeled gHgL, gB or gp42. Axillary (distal, further away from the vaccine injection site) and inguinal (proximal, near the vaccine injection site) LNs were harvested after 6 h, and Cy5 fluorescence was measured using the IVIS optical imaging system (n = 3). E Confocal images of inguinal LNs at 6 h post-immunization (Scale bar = 400 μm). LNs were stained with Alexa Fluor 594-B220 to detected B cells and FITC-CD3 to detected T cells (n = 3). F Tfh cells generation in spleens of mice immunized by different vaccine formulations on day 35. Each group contains five female C57BL/6 J mice (n = 5). G Germinal center formation in inguinal lymph nodes of C57BL/6 J mice immunized with different vaccine formulations. LNs were harvested on day 35 after the first of three immunizations and stained with Alexa Fluor 594-IgD, Alexa Fluor 488-B220 and Alexa Fluor 647-GL7 (Scale bar = 400 μm) (n = 5). NP-: nanovaccine containing antigen and two adjuvants CpG and MPLA. Free-: antigen mixed with two adjuvants CpG and MPLA. Al-: antigen mixed with Alum adjuvants. A–C and F Data are shown as mean ± SEM. Source data are provided as a Source Data file. A P values calculated using unpaired two-tailed Welch’s t test are shown as precise values. B, C and F P values calculated using one-way ANOVA with Dunnett’s multiple comparison are shown as precise values.