Fig. 5: VPNs and LVINs make distributed, combinatorial inputs onto KCγ-d’s.
From: Diversity of visual inputs to Kenyon cells of the Drosophila mushroom body

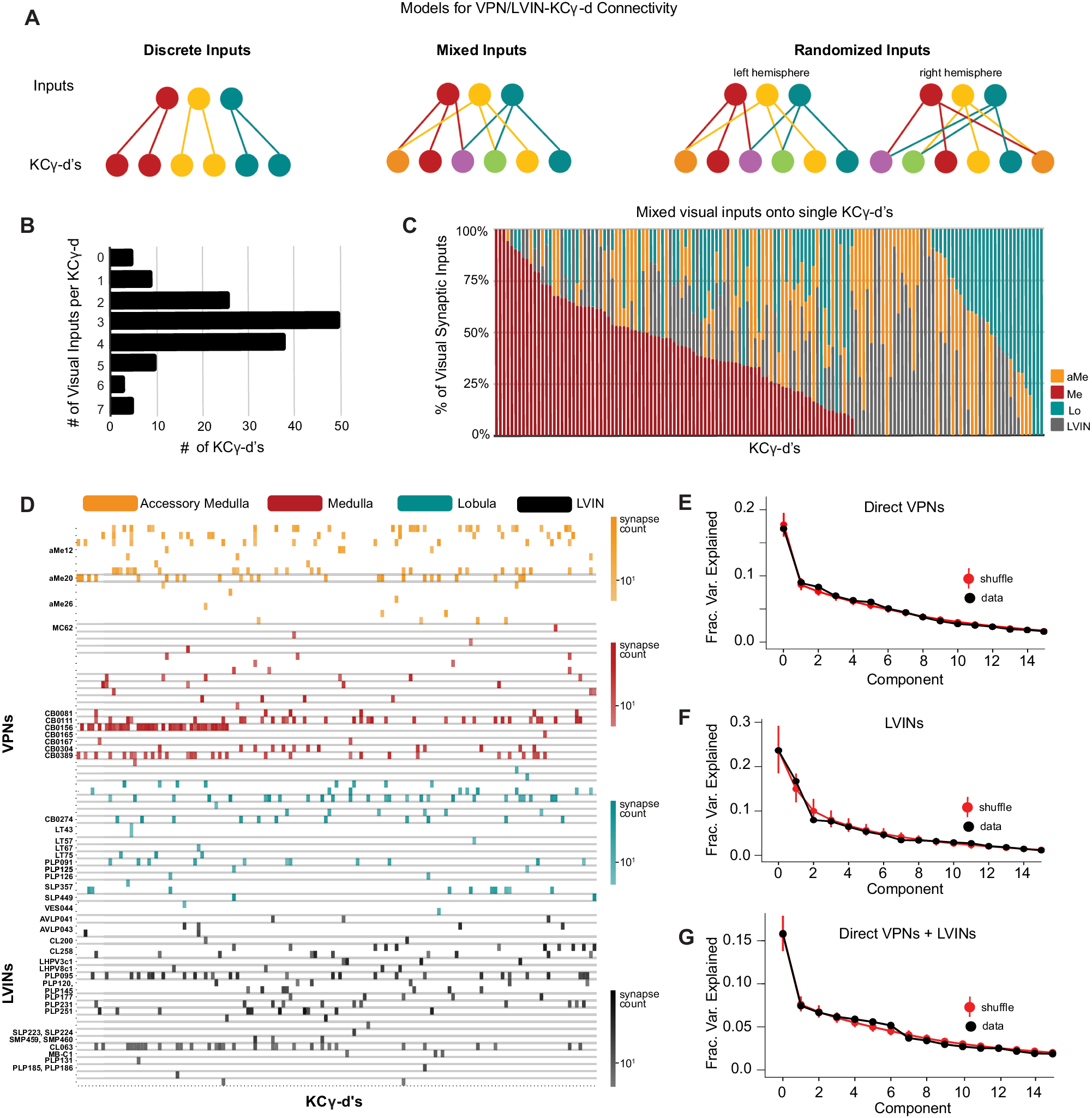
A Models illustrating potential connectivity patterns between VPNs/LVINs and KCγ-d’s. Left, discrete visual channels; Middle, mixtures of visual inputs onto KCγ-d’s; Right, random mixtures of visual inputs onto KCγ-d’s, examined across hemispheres. The statistical tests used (see “Methods”) to ascertain the presence of structured input onto KCγ-d’s are sensitive enough to detect multiple types of structure beyond what is illustrated here. B Individual KCγ-d’s (n = 147) receive 1–7 unique inputs from VPNs/LVINs, median = 3 inputs. The 5 KCγ-d’s that receive 0 VPN inputs receive inputs from olfactory projection neurons. C KCγ-d’s receive mixtures of visual inputs. Columns, synaptic input compositions of individual KCγ-d’s (n = 142 KCγ-d’s, i.e., the ones which receive visual input). X-axis is ordered by KCγ-d’s receiving the highest proportion of Me input left to right and then by KCγ-d’s receiving the highest proportion of Lo input right to left. D. Connectivity from direct VPNs and LVINs onto KCγ-d’s. VPNs are sorted by input neuropil and morphological type. LVINs are sorted by neurotransmitter and morphological type. KCγ-d’s were sorted using spectral clustering (see “Methods”). E Principal components analysis of direct VPN to KCγ-d connectivity. Red circles and bars represent mean and 95% confidence intervals for variance explained by the principal components of shuffled connectivity matrices (N = 1000 shuffles). Top PC components do not account for higher proportions of variance than shuffled matrices preserving VPN connection probability and number of inputs to each KC. F Principal components analysis of LVIN to KCγ-d connectivity. Red circles and bars represent mean and 95% confidence intervals for variance explained by the principal components of shuffled connectivity matrices (N = 1000 shuffles). G Principal components analysis of direct VPNs and LVINs to KCγ-d connectivity. Red circles and bars represent mean and 95% confidence intervals for variance explained by the principal components of shuffled connectivity matrices (N = 1000 shuffles). Data in this figure examine connectivity to KCγ-d in the left hemisphere, using a ≥ 5 synapse threshold. Source data are provided as a Source Data file.