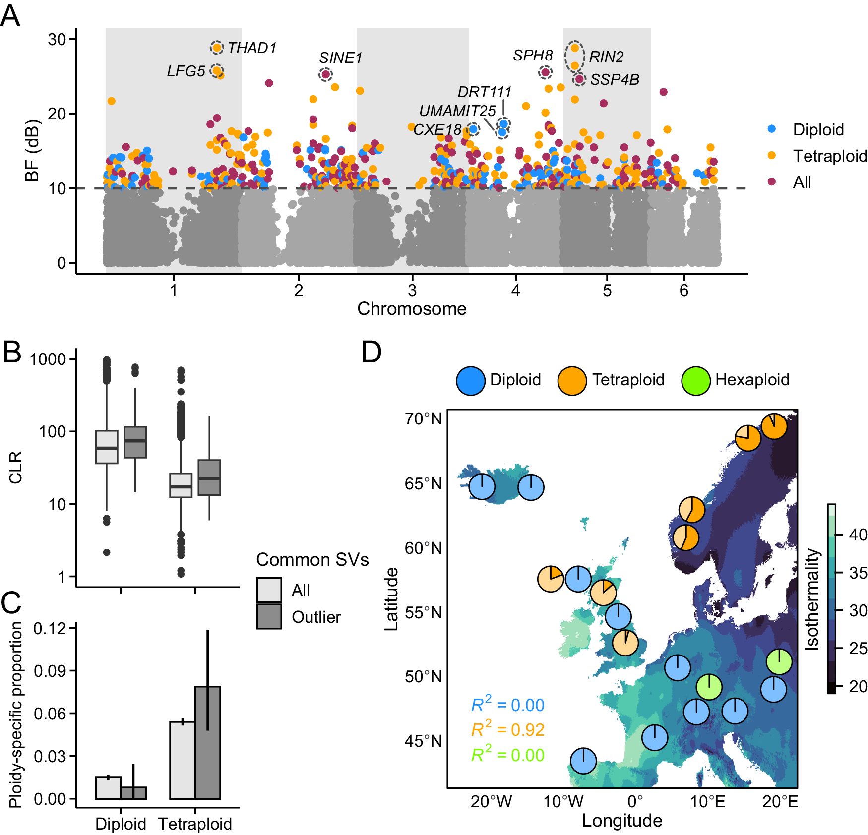
Fig. 3: Footprints of environmental adaptation at SVs.
From: Impact of whole-genome duplications on structural variant evolution in Cochlearia

A Bayes Factor (BF) estimates from genotype-environment association (GEA) analyses conducted on short-read sequenced diploid, tetraploid, and all (diploids, tetraploids, and hexaploids) populations. SVs with BF (dB) ≥ 10 were considered putatively adaptive. The top three candidate genes ( < 1 kb of the SVs) from each analysis are highlighted. B Composite likelihood ratio (CLR) test statistics from sweep analyses conducted using SNPs ≤ 20 kb from each common SV (MAF > 0.05). ndiploid all = 16,910; ndiploid outlier = 124; ntetraploid all = 17,832; ntetraploid outlier = 234. Center line, median; box limits, upper and lower quartiles; whiskers, 1.5 × interquartile range; points, outliers. C The proportion of common SVs found only among diploid or tetraploid populations (ploidy-specific). ndiploid all = 18,997; ndiploid outlier = 124; ntetraploid all = 32,084; ntetraploid outlier = 234. Error bars show 95% bootstrap-based CIs. D Example of a tetraploid-specific outlier SV, found 300 bp upstream of a gene RIN2. Pie charts show the frequencies of reference (lighter color) and alternative (darker color) alleles in closely adjacent populations. Source data are provided as a Source Data file.