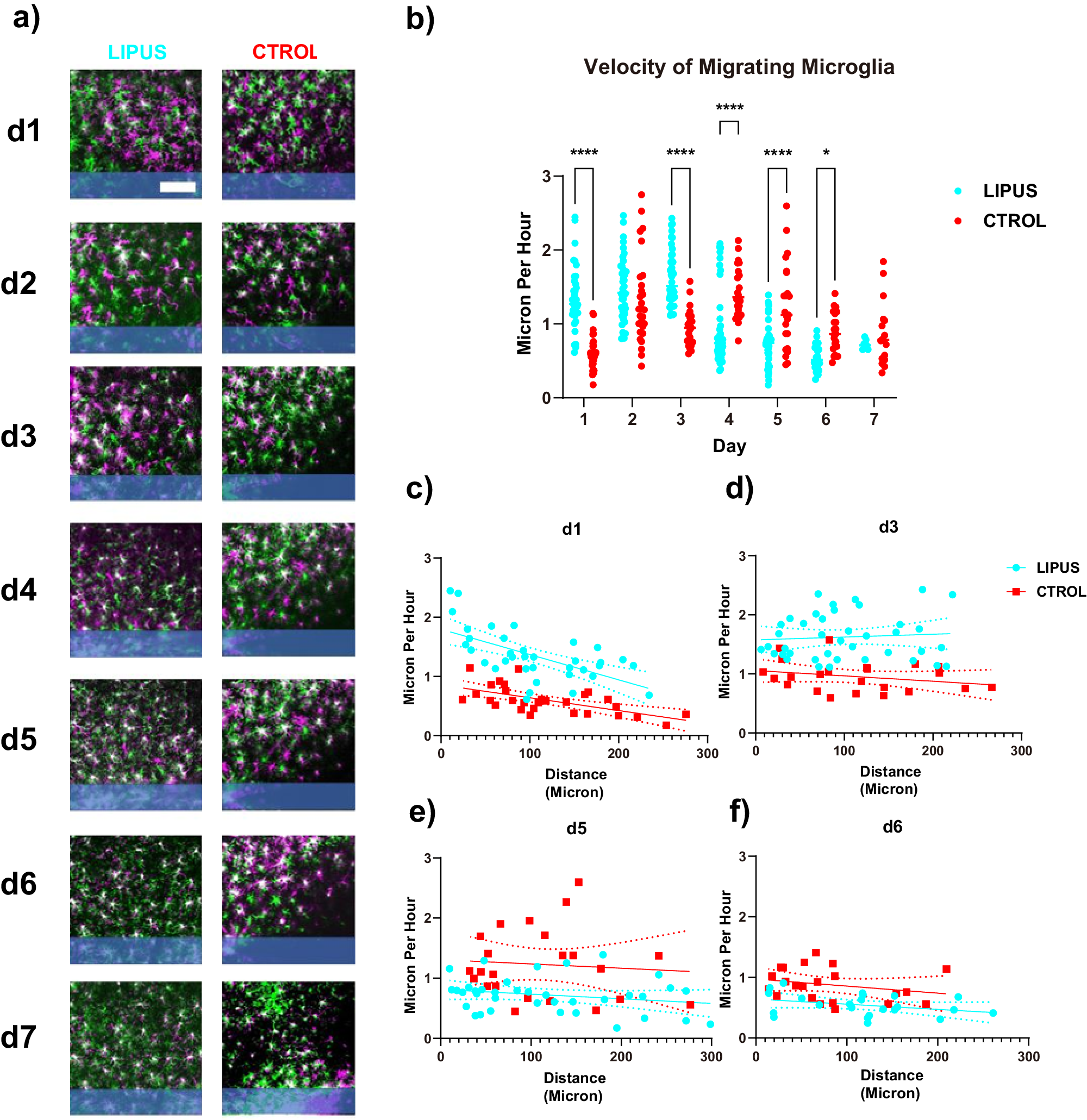
Fig. 2: LIPUS increased the velocity of migrating microglia on day 1 and day 3.

a Microglia migration was characterized by aligning images from an earlier time point (magenta) and the listed time point (green). White indicates no cell movements. After microelectrode implantation, microglia migrated toward the microelectrode (shaded blue) as indicated by green cells being closer to the probe compared to magenta cells. b The velocity of migrating microglia was quantified. LIPUS treatment significantly increased the velocity of migrating microglia on day 1 and day 3 but significantly decreased on days 4, 5, 6 (two-sided Å Ãdák’s multiple comparisons test, *p = 0.0360, ****p < 0.0001). c–f spatial characterization of migrating microglia velocity on days 1, 3, 5, and 6. Each microglia was fitted to a linear regression model to examine the relationship between microglia migration velocity and the distance from the microelectrode (solid line represents best fit, and dotted lines represent 95% confidence interval bands). Significant difference was detected in the intercepts from the linear regression model (p < 0.001) on day 1. LIPUS N = 7, n = 40; Control N = 5, n = 29 (see Supplementary Table 1). Scale bar = 100 µm.