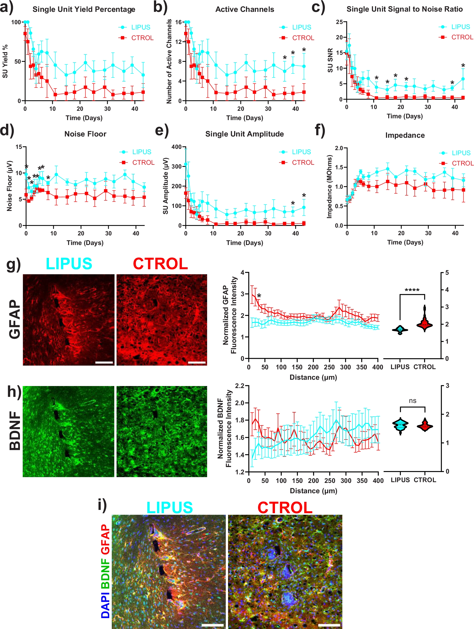
Fig. 8: LIPUS improves neuronal single-unit activity and decreases astrocytic scar formation around the probe.

a Single-unit yield over time. b Number of active channels over time. c Single-unit SNR. d Single-unit amplitude. e Noise floor. f Average impedance. * Indicates significant group-wise differences via a linear mixed model likelihood ratio test with a 95% confidence interval (two-sided, p < 0.05). g Left image: Representative histological stain for GFAP around a microelectrode probe hole in LIPUS-treated and control animals; Middle: GFAP intensity is increased in the control group compared to the LIPUS-treated group 30 µm away from the probe; Right: violin plot quantifies GFAP within the first 50 µm away from the shank (two-sided Sidak’s multiple comparisons, ^p < 0.0001, *p = 0.0371; Welch’s t-test ****p < 0.0001). h Left image: Representative histological stain for BDNF around a microelectrode probe hole in LIPUS-treated and control animals; Middle: BDNF staining showed no difference between the LIPUS and Control groups; Right: violin plot quantifies BDNF within 50 µm away from the shank. i Representative histological stain for DAPI, BDFN, and GFAP. a–f: LIPUS N = 4; Control N = 4. g, h: LIPUS N = 3, n = 10; Control N = 3, n = 9 (see Supplementary Table 7). Scale bar = 100 µm. Error bars indicate the SEM.