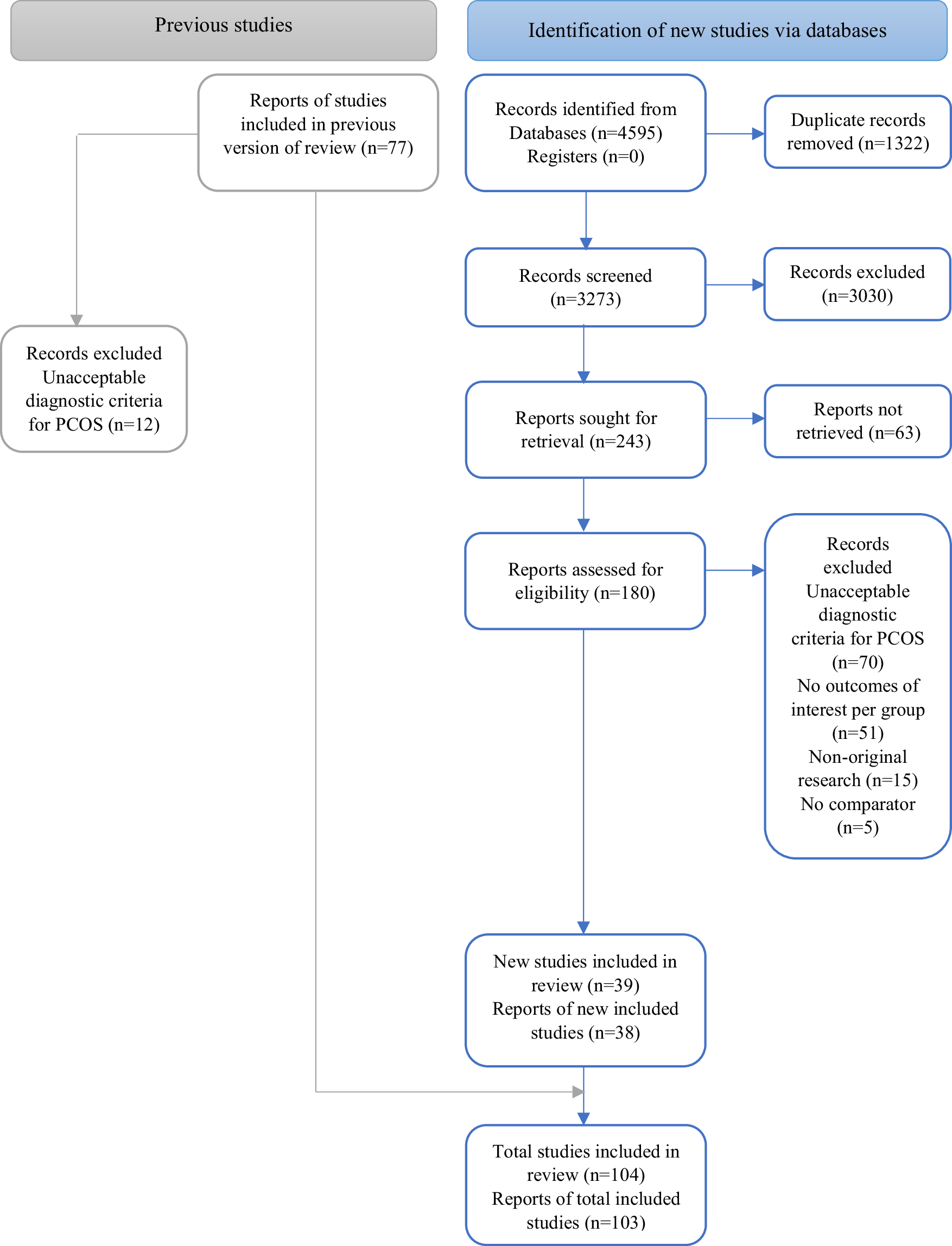
Fig. 1: PRISMA flow diagram of study selection.
From: Systematic review and meta-analysis of pregnancy outcomes in women with polycystic ovary syndrome

This figure illustrates the PRISMA (Preferred Reporting Items for Systematic Reviews and Meta-Analyses) flow diagram detailing the study selection process. The diagram includes the number of records identified, screened, assessed for eligibility, and included in the meta-analysis.