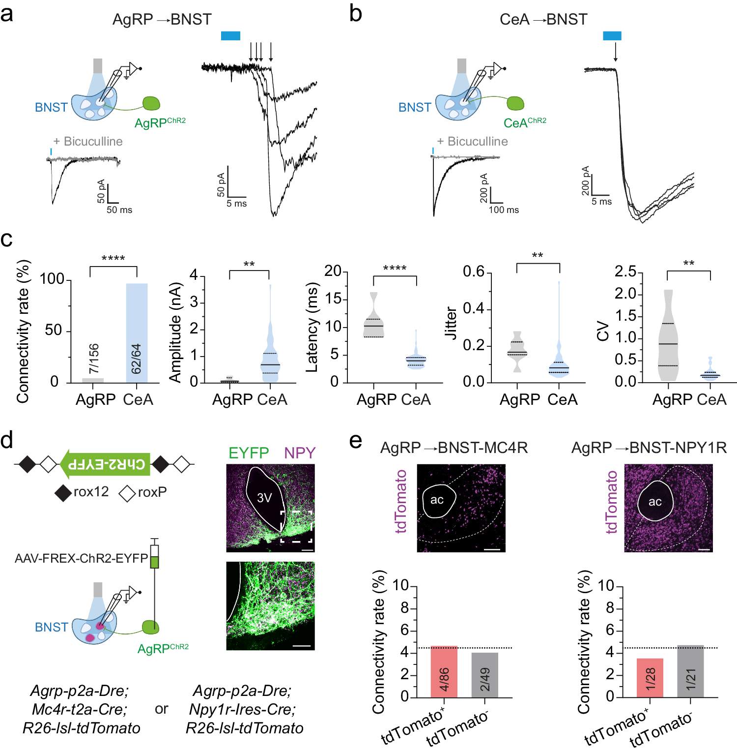
Fig. 2: GABAergic AgRP→BNST and CeA→BNST synapses have distinct characteristics.
From: NPY-mediated synaptic plasticity in the extended amygdala prioritizes feeding during starvation

a, b Schematic illustration of the approach used for electrophysiological characterization of GABAergic transmission across AgRP→BNST synapses in AgRPChR2 mice (a) and CeA→BNST synapses in CeAChR2 mice (b). Representative traces from voltage-clamp recordings of light-evoked inhibitory postsynaptic currents (eIPSCs) recorded from randomly selected neurons in the ChR2-expressing projection fields in the BNST. eIPSCs were completely blocked following bath application of the GABAA receptor antagonist bicuculline. Arrows indicate eIPSC onsets. Blue boxes indicate light pulses. c Summary of connectivity rates for the AgRP→BNST circuit and the CeA→BNST circuit. Summaries of amplitudes, latencies, jitter, and coefficient of variation (CV) of eIPSCs (17/7 brain slices from 13/5 AgRPChR2/CeAChR2 animals). ****p < 0.0001 (two-sided Fisher’s exact test), **p = 0.0044 (two-sided unpaired t-test), ****p < 0.0001, **p = 0.002, **p = 0.0038 (two-sided Mann–Whitney test). d Schematic illustration of the AAV-FREX-ChR2-EYFP construct and the approach used for determining GABAergic synaptic connectivity between AgRP neurons and BNST-MC4R or BNST-NPY1R neurons (tdTomato-expressing). Representative images showing expression of the Dre-dependent ChR2-EYFP (green) and NPY (magenta) in the ARC. e Representative images showing tdTomato expression in the BNST of Mc4r-t2a-Cre; R26-lsl-tdTomato and Npy1r-Ires-Cre; R26-lsl-tdTomato mice as determined by fluorescence in situ hybridization. Summaries of connectivity rates between AgRP neurons and BNST-MC4R neurons (tdTomato+; 10 brain slices from 7 animals) or BNST-NPY1R neurons (tdTomato+; 5 brain slices from 3 animals). Dashed lines indicate the connectivity rate to randomly selected BNST neurons in AgRPChR2 mice (c). Scale bars: 100 µm (d, top; e), 5 µm (d, bottom); ac, anterior commissure; 3 V, third ventricle. Numbers in bars indicate BNST neurons with eIPSCs in relation to all recorded neurons. Bar graphs represent average connectivity rates (c, e). Violin plots represent median ± quartiles (c). Schematics in (a, b, and d) were created with Biorender.com released under a Creative Commons Attribution-NonCommercial-NoDerivs 4.0 International license.