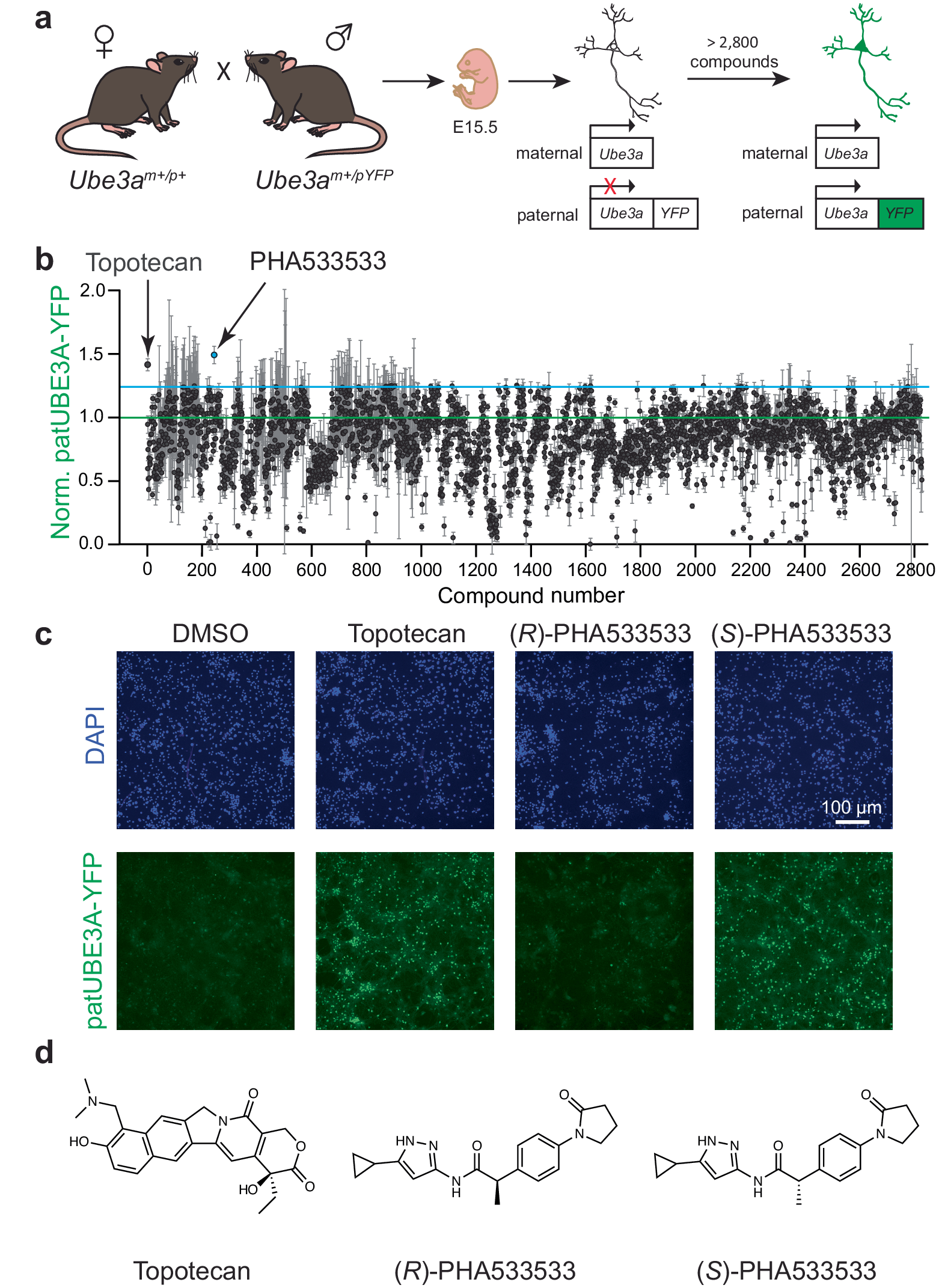
Fig. 1: A small molecule screen in primary neurons reveals (S)-PHA533533 as a novel paternal Ube3a unsilencer.
From: Ube3a unsilencer for the potential treatment of Angelman syndrome

a Overview of the screening pipeline. Knock-in mice harboring Ube3a fused to a yellow fluorescent protein (YFP) allowed visualization of paternal allele-specific expression of UBE3A-YFP (detected by GFP antibody enhancement) in cultured mouse primary neurons. b Normalized mean (±SEM) fluorescence intensity of paternal UBE3A-YFP (patUBE3A-YFP) in fixed immunolabeled cells after treating cultured neurons with compounds (@1 μM) from a Pfizer chemogenetic library (>2800 compounds) for 72 h, using 0.3 μM topotecan as a positive control for paternal Ube3a unsilencing (single screen, run in quadruplicates; mean ± SEM). The screen revealed (S)-PHA533533 as a novel active compound surpassing a 1.25-fold set threshold (cyan line) for potential Ube3a unsilencers over DMSO control (green line). c Immunofluorescent images of fixed cells demonstrating enantiomer-specific unsilencing of paternal Ube3a by PHA533533. Shown are DAPI (nuclear stain) and paternal UBE3A-YFP immunofluorescence in cultured neurons treated with 0.1% DMSO (vehicle), 0.3 μM topotecan (positive control), 1 μM (R)-PHA533533 (inactive enantiomer), or (S)-PHA533533 (active enantiomer). These experiments have been conducted repeatedly and have consistently yielded similar results. (Scale bar = 100 micrometers). d Chemical structures of topotecan, (R)- and (S)-PHA533533. μM micromolar, DAPI 4′,6-diamidino-2-phenylindole, DMSO dimethyl sulfoxide, E15.5 embryonic day 15.5, GFP green fluorescent protein, Norm. patUBE3A-YFP normalized paternal UBE3A fused to yellow fluorescent protein, SEM standard error of the mean, YFP yellow fluorescent protein. Source data are provided as a Source Data file.