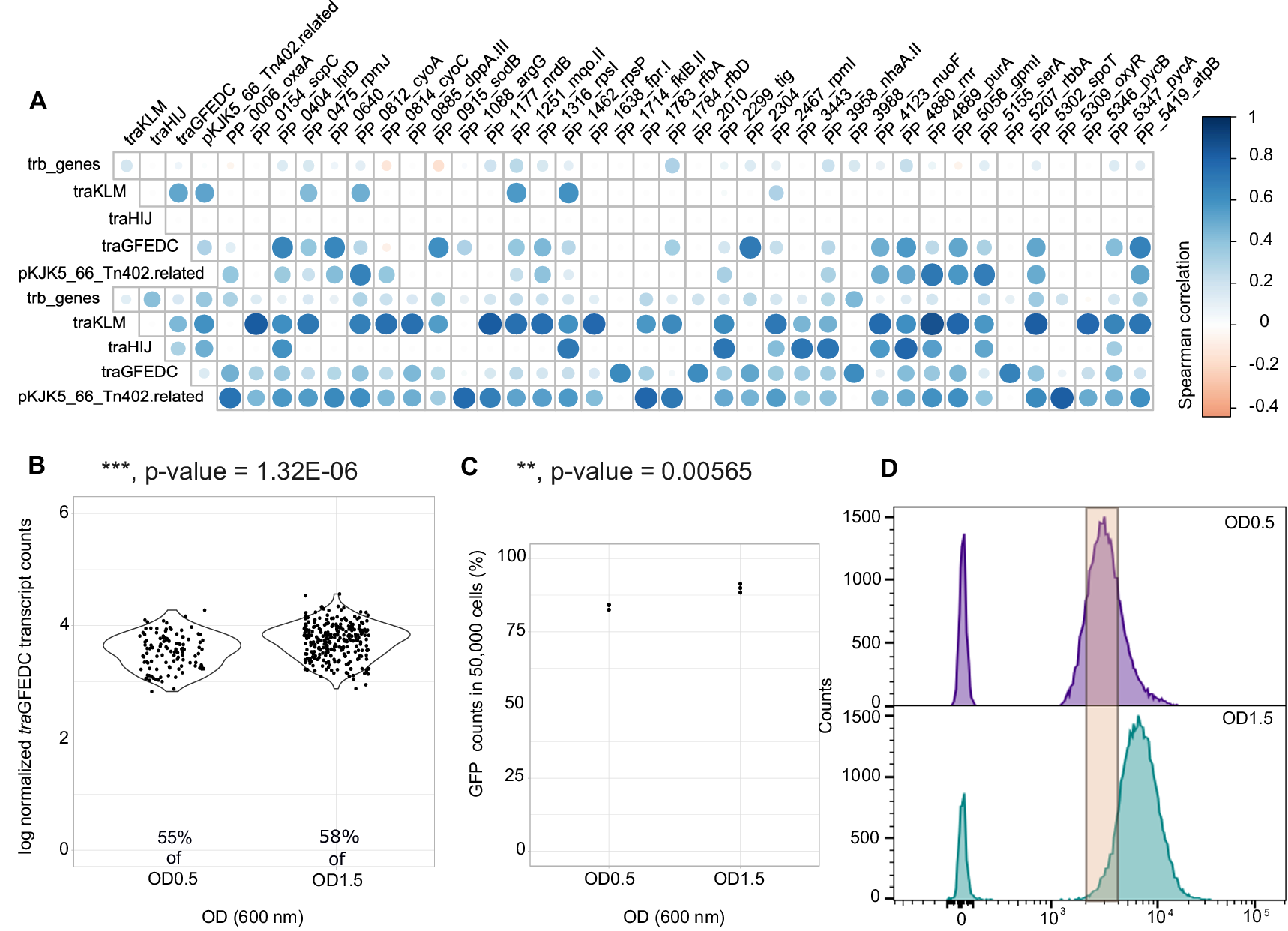
Fig. 4: Subpopulation transcriptional heterogeneity of the traGFEDC operon, which is essential for conjugation, validated by flow cytometry of the promoter-sfGFP fusion reporter.

A Spearman correlation matrix between plasmid genes with several chromosome-encoded genes. Significance was determined with a two-sided t-test by the rcorr-5.1-2 R package (n > 30 cells, p < 0.05). The size of dot is proportional to the correlation (B) Normalized summed transcript counts of traGFEDC genes from individual cells on a violin plot according to OD (n = 1 independent experiment; n = 384 traGFEDC +/P+ cells). C Percentage (mean ± SD; n = 3 independent experiments; n = 50,000 cells) of PtraG promoter reporting system activating cell fluorescence (FITC-A) as determined by GFP fluorescent cells counted using flow cytometry (D) Flow cytometry histogram for PtraG-sfGFP reporter signal from samples taken at OD0.5 and OD1.5 representing cell count in FITC-A expression level (experiment was repeated 3 times with similar results). Source data and detailed statistical results are displayed in Source Data file.