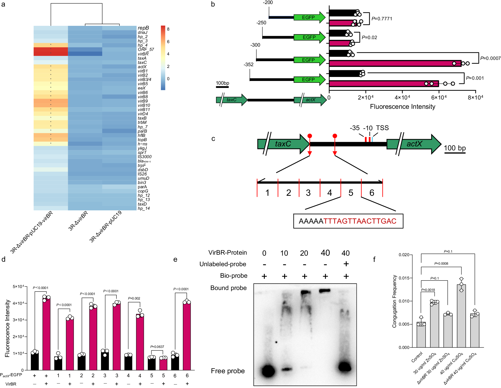
Fig. 3: VirBR promotes the transcription of T4SS.

a The fold-change of expression of IncX3 plasmid related genes for 3R-ΔvirBR-pUC19-virBR (complemented virBR), 3R-ΔvirBR, and ΔvirBR-pUC19 (control). Increase in gene expression appears as yellow-red. b Determining the binding region of VirBR immediately upstream of actX. Left side, schematic diagram of PactX and reporter constructs tagged with EGFP; the mapped promoter is shown in red and TSS in bright blue. Right: Fluorescence intensity of EGFP expression in the absence (black bars) or presence (red bars) of virBR. Data are means ± SEM; n = 4 biologically independent replicates obtained from three independent experiments. Groups were compared using two-tailed t-test. c Schematic diagram of PactX regions (1-6 segments) covering between -279 to -159 upstream of the actX start codon. d. Fluorescence intensity of each of the segment (described in c) with VirBR (red bars) or without VirBR (black bars). Data are means ± SEM; n = 3 biologically independent replicates obtained from three independent experiments. Groups were compared using two-tailed t-test. e Gel retardation assays of the labelled PactX-biotin binding with VirBR. Increasing concentrations of VirBR (0–40 μM) were incubated with biotin label PactX fragment. Image is representative of three independent experiments. f Conjugation frequency of IncX3 and IncX3-ΔvirBR in BW25113 in the presence or absence of specific concentration of metal salts. Data are means ± SEM; n = 3 biologically independent replicates. One-way ANOVA was performed on values. Source data are provided as a Source Data file.