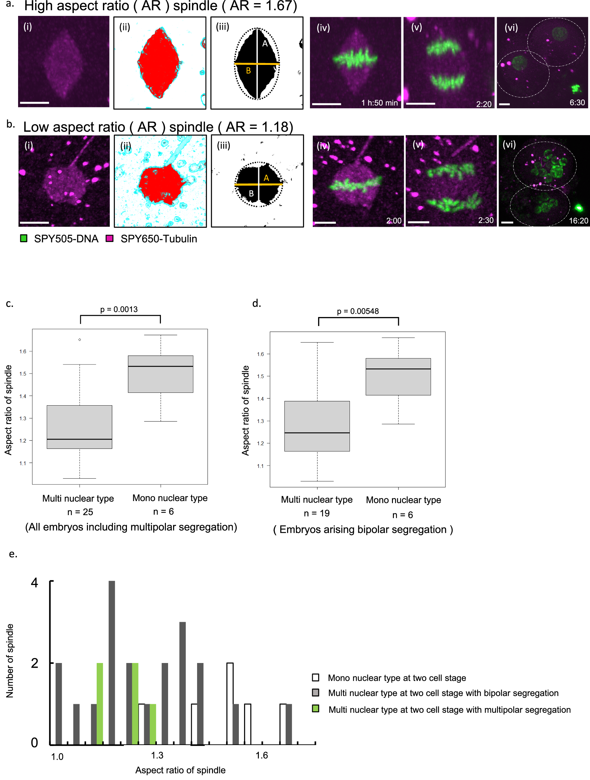
Fig. 2: Spindle shapes are firmly associated with multinucleation.
From: Shape of the first mitotic spindles impacts multinucleation in human embryos

a, b (i) Representative high-aspect-ratio (AR) spindle (a) and low-AR spindle (b) images at the end of metaphase from an angle that looks like chromosomes aligning lineally and where the spindle appears to have the maximum area. (ii) Images processed using Ilastik. The objects were classified using an image recognition algorithm, and the shape of the spindle was extracted as a red area. The background and parts of the sperm tail were excluded, as indicated in blue. (iii) The binarized image of (ii) is created by extracting only the red area. AR, which is the ratio of the major(A) and minor axes (B), was calculated automatically using Fiji. (iv) Time-lapse live imaging of representative confocal microscopic images of human embryos exhibiting a high-AR (1.67) spindle (a) and low-AR (1.18) spindle (b). Scale bar, 10 µm. Scale bar for the picture at the right end is 15 µm. c Quantification of spindle AR for all image embryos of multinuclear and mononuclear types at the 2-cell stage. An unpaired two-tailed Student’s t-test was performed. Box and whisker plots represent minimum, lower quartile, median, upper quartile, and maximum. Outliers fall beyond these lines. The bottom of the box is the first quartile (25th percentile) and the top of the box is the third quartile (75th percentile). The line in the middle of the box is the median (50th percentile). Source data are provided as a Source Data file. d Quantification of spindle AR for imaged embryos undergoing bipolar segregation in multinuclear and mononuclear types at the 2-cell stage. Box and whisker plots represent minimum, lower quartile, median, upper quartile, and maximum. The bottom of the box is the first quartile (25th percentile) and the top of the box is the third quartile (75th percentile). The line in the middle of the box is the median (50th percentile). An unpaired two-tailed Student’s t-test was performed. Source data are provided as a Source data file. e Histogram showing the AR distribution of all spindles grouped into 0.05 bins. Source data are provided as a Source data file.