Fig. 2: Efficacy and genomic correlates of response to dual PD-L1-VEGF inhibition.
From: A gut microbiota rheostat forecasts responsiveness to PD-L1 and VEGF blockade in mesothelioma

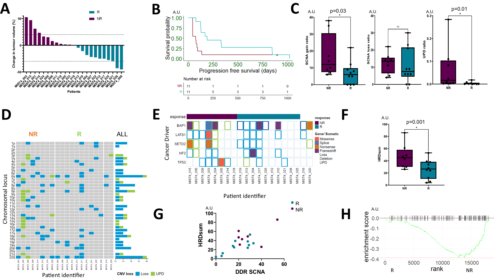
A Waterfall plot showing the best response within 24 weeks for patients enrolled into the MIST4 clinical trial. Response was dichotomised into two equal subgroups; those patients with no tumour reduction (purple, NR) and those with tumour reduction (blue, R). The upper dotted line marks the 20% threshold for progressive disease by modified RECIST 1.1 (mRECIST) and the bottom dotted line, partial response (−30% threshold). B R-subgroup patients exhibited longer progression-free and overall survival (PFS and OS respectively) in the R (blue) versus the NR-subgroup (purple). Median PFS was 188 days in the R subgroup and 74 in the NR-subgroup (two-sided Mantel–Cox test p = 0.02). C Boxplots showing the relative somatic copy number alteration frequency in tumours associated in R- vs NR-subgroup. SCNA gains (left panel; for NR n = 8 patients and for R n = 10 patients) were higher in NR vs R but not losses (middle panel; for NR n = 8 patients and for R n = 10 patients), p = 0.03 vs 0.56, respectively. Uniparental disomy (UPD) was higher in the R group compared to the NR group (for NR n = 8 donors and for R n = 9 patients) (p = 0.01). Data were analysed with a two-sided Mann–Whitney U test and data are presented as median value ± IQR. D Heatmap showing UPD enrichment in the NR vs R-groups. Cumulative frequency of UPD and SCNA losses are shown in the histogram to the right of the heatmap. E Heatmap showing enrichment of tumour suppressor driver alterations involving SETD2, p53 and LATS2 somatic alterations in the NR-(purple) vs R- (blue) subgroup. F Boxplot showing enrichment of HRD (HRDsum, comprising the sum of LOH, TAI, and LST signatures) in the NR vs the R subgroup (for NR n = 8 patients and for R n = 10 patients) (p = 0.001). Data were analysed with a two-sided Mann–Whitney U test and data are presented as median value ± IQR. G SCNAs involving DNA damage response genes (DDR) were positively correlated (r = 0.73 p = 0.03; a two-sided Mann–Whitney U test) with the combined HRD signature (HRDsum), comprising the sum of sub-signatures LOH, TAI, LST. R subgroup is denoted in blue and the NR-subgroup in purple. H Gene set enrichment plot showing reduced transcriptional enrichment of DNA repair genes in the NR vs the R subgroup (Benjamini–Hochberg adjusted p = 0.002).