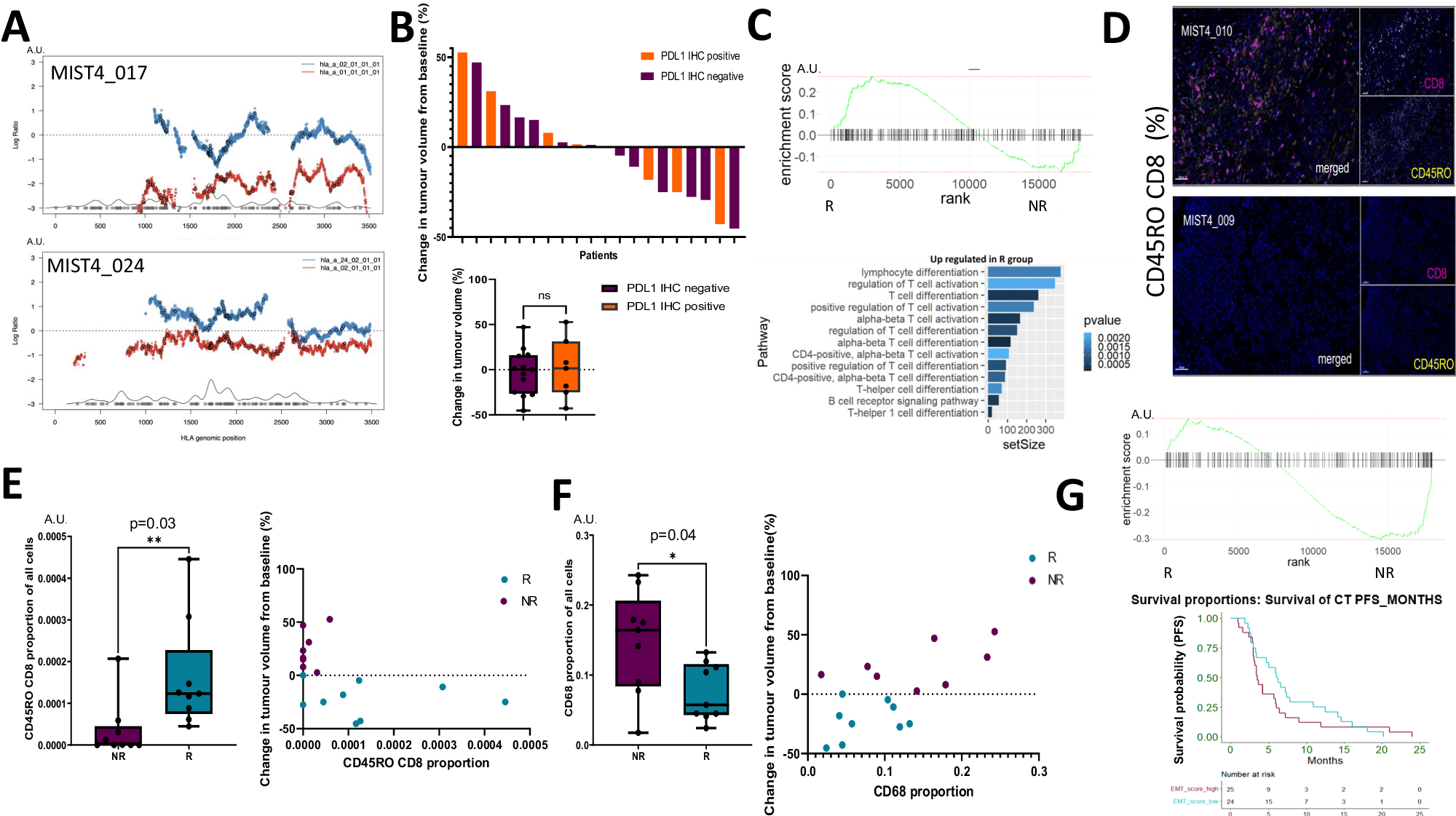
Fig. 3: Immune landscape and radiological response in MIST4.
From: A gut microbiota rheostat forecasts responsiveness to PD-L1 and VEGF blockade in mesothelioma

A Histogram showing allele-specific loss of heterozygosity of the human leucocyte antigen relative LOHHLA involving two MIST4 patients (patients MIST4-017 and MIST4-024). B Top panel. Waterfall plot showing the expression of PD-L1 (35% overall, orange). Lower panel. Boxplot summarising the PD-L1 expression positive (n = 7 patients) in orange vs negative (n = 13 patients) in purple (p = 0.7). Data were analysed with a two-sided Mann–Whitney U test and data are presented as median value ± IQR. No significant association between PD-L1 TPS and response measured as the change in tumour volume (%) by modified RECIST 1.1. C Upper panel. GSEA enrichment plot showing significant enrichment of the hallmark inflammatory response signature in the R- vs NR-subgroup (Benjamini–Hochberg adjusted p = 0.04). Lower panel. Relative activation of immune signatures in R- vs NR- subgroups supporting constitutive T-cell activation in the R subgroup. D Immunofluorescence microscopy comparing the proportion of antigen-experienced CD45RO+ CD8+T-lymphocytes in an exemplary R-group patient (MIST4-010) with an NR-subgroup patient (MIST4-09). Bar represents 50 μM. E Left panel. Boxplot showing greater proportion of CD45RO+ CD8+ effector T-cells in the R- vs NR-subgroup (for NR n = 9 patients and for R n = 9 patients p = 0.03); the boxplot is bounded by the 25TH/75TH percentiles, showing the median (horizontal line), maximum (upper whisker) and minimum (lower whisker). Data were analysed with a two-sided Mann–Whitney U test and data are presented as median value ± IQR. Right panel. Scatter plot showing a correlation between CD45RO+ CD8+ effector T-cells and tumour reduction (r = −0.52, p = 0.03). Data were analysed with a two-sided Spearman r test. F Left panel. Boxplot showing greater proportion of CD68+ myeloid cells in the R- vs NR-subgroup (for NR n = 9 patients and for R n = 9 patients p = 0.04; the boxplot is bounded by the 25th/75th percentiles, showing the median (horizontal line), maximum (upper whisker) and minimum (lower whisker)). Data were analysed with a two-sided Mann–Whitney U and data are presented as median value ± IQR. Right panel. Scatter plot showing the correlation between CD68+ monocytes with tumour growth (r = 0.51, p = 0.03; two-sided Spearman r test.). Blue points correspond to the R subgroup and purple to the NR-subgroup. G Top panel. Gene set enrichment plot showing EMT enrichment in the NR- subgroup. Lower panel. Kaplan–Meier curves showing shorter overall survival (3.5 for high EMT vs 6.1 months, HR 0.77) for patients exhibiting EMT enrichment signature in an independent cohort.