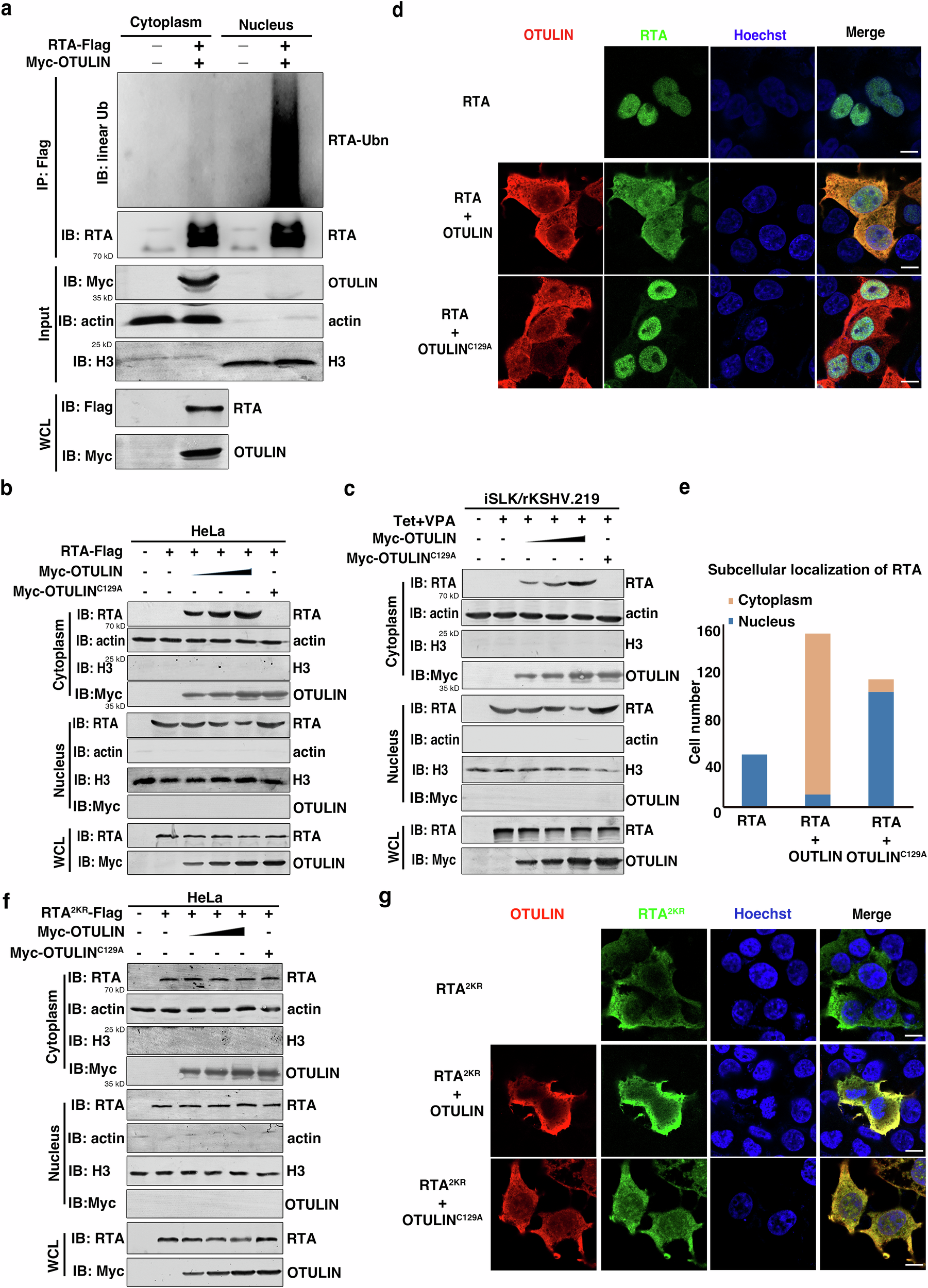
Fig. 4: OTULIN relocates RTA from the nucleus to the cytoplasm.

a M1 ubiquitinated RTA is enriched in nucleus. HeLa cells were co-transfected with RTA-Flag and Myc-OTULIN and subjected to fractionation into cytoplasmic and nuclear portions. RTA in the cytoplasm and nucleus was immunoprecipitated with anti-Flag magnetic beads and immunoblotted with an anti-linear Ub antibody. n = 3 independent experiments. b, c OTULIN facilitates relocation of RTA from the nucleus to the cytoplasm. HeLa cells were transfected with RTA together with OTULIN or OTULINC129A (b) or iSLK/rKSHV.219 cells were transfected with OTULIN or OTULINC129A and treated with Tet plus VPA (c). Cells were then harvested for fractionation into cytoplasmic and nuclear portions and immunoblotted with the indicated antibodies. n = 3 independent experiments. d, e OTULIN alters the intracellular localization of RTA. HEK293T cells were transfected with RTA-Flag alone (top panels), co-transfected with Myc-OTULIN (middle panel image) or with Myc-OTULINC129A (lower panel image). After 36 hours, cells were subjected to immunofluorescence analysis. Subcellular localizations of RTA (in green) and of OTULIN (in red) are shown in (d) and quantification is shown in (e). Scale bar: 10 μm. All cell nuclei in the fields were stained with Hoechst (blue). Image is representative of 110 or more cells per condition in total n = 3 independent experiments. f, g RTA2KR is located in both the cytoplasm and the nucleus and OTULIN has no effect on its subcellular localization. HeLa cells were transfected with RTA2KR in the presence or absence of OTULIN or OTULINC129A and harvested for fractionation into cytoplasmic and nuclear portions and subjected to immunoblotting with the indicated antibodies (f). HEK293T cells transfected with the indicated plasmids were subjected to immunofluorescence staining to assess the subcellular localization of RTA2KR (green). Cell nuclei in the fields were stained with Hoechst (blue) (g). Scale bar: 10 μm. Image is representative in total n = 3 independent experiments. Source data are provided as a Source Data file.