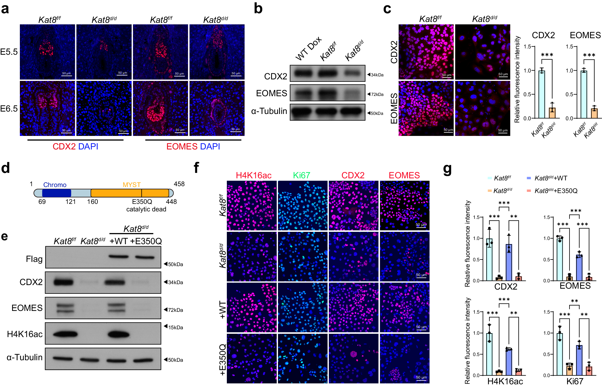
Fig. 3: KAT8 is required for CDX2 expression.

a Representative immunofluorescence staining of CDX2 and EOMES in Kat8f/f and Kat8d/d embryos at E5.5 and E6.5. b Immunoblot analysis of CDX2 and EOMES in Kat8f/f and Kat8d/d mTSCs. c Left panel: Immunofluorescent staining of CDX2 and EOMES in Kat8f/f and Kat8d/d mTSCs. Right panel: the relative fluorescence intensity of CDX2+ or EOMES+ signals in Kat8d/d compared to Kat8f/f mTSCs. Data are representative of three independent experiments (n = 3) and the values are normalized to Kat8f/f control group. Two-tailed unpaired Student’s t-test. Error bars, mean ± SEM. P = 0.0002 (CDX2, between Kat8f/f and Kat8d/d), P < 0.0001 (EOMES, between Kat8f/f and Kat8d/d). Source data are provided as a Source Data file. d Schematic representation of the protein structure of wild-type KAT8 or catalytic dead (E350Q) KAT8. e Immunoblot analysis of Flag, CDX2, EOMES and H4K16ac in Kat8f/f, Kat8d/d and Kat8d/d transduced with 3xFLAG-WTKAT8 or 3xFLAG-E350QKAT8. f Immunofluorescent staining of CDX2, EOMES, Ki67 and H4K16ac in Kat8f/f, Kat8d/d and Kat8d/d transduced with 3xFLAG-WTKAT8 or 3xFLAG-E350QKAT8. g The quantitative results of F. Data in C and G are representative of at least three independent experiments (n = 3) and values are normalized to Kat8f/f group and expressed in mean ± SEM. Two-tailed unpaired Student’s t-test, **P < 0.01, ***P < 0.001. Source data are provided as a Source Data file.