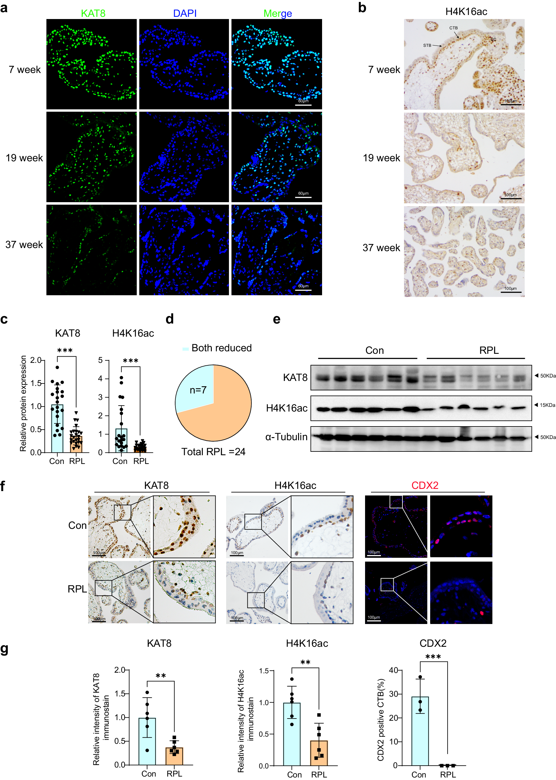
Fig. 7: The expression of KAT8 and H4K16ac in placenta villous of normal pregnancies and RPL patients.

a Immunofluorescent staining of KAT8 in the placental villous tissues from normal pregnancies. b Immunohistochemical analysis of H4K16ac in the placental villous tissues from normal pregnancies. c The quantitative results of immunoblots of KAT8 and H4K16ac in the villi from normal (n = 28) and RPL (n = 24) pregnancies. α-Tubulin were used as loading controls and data are normalized to normal groups. Two-tailed unpaired Student’s t-test. Error bars, mean ± SEM. P < 0.0001 (for KAT8), P < 0.0001 (for H4K16ac). Source data are provided as a Source Data file. d Statistical analysis of RPL cases (n = 24) exhibiting concurrent downregulation of KAT8 and H4K16ac (n = 7), as depicted in immunoblot images of villous tissues obtained from normal and RPL placentas. e Representative immunoblot images of KAT8 and H4K16ac in the villi from normal (n = 6) and RPL (n = 6) placentas. f Representative staining for KAT8 (IHC), H4K16ac (IHC) and CDX2 (IF) in the villi from normal and RPL placentas. g Quantification of KAT8+ cells, H4K16ac+ and CDX2+ cells in placenta villi from normal and RPL patients. Values are normalized to normal groups and expressed in mean ± SEM. Two-tailed unpaired Student’s t-test, *P < 0.05, **P < 0.01, ***P < 0.001. (n = 6 for KAT8, n = 6 for H4K16ac, n = 3 for CDX2). Source data are provided as a Source Data file.