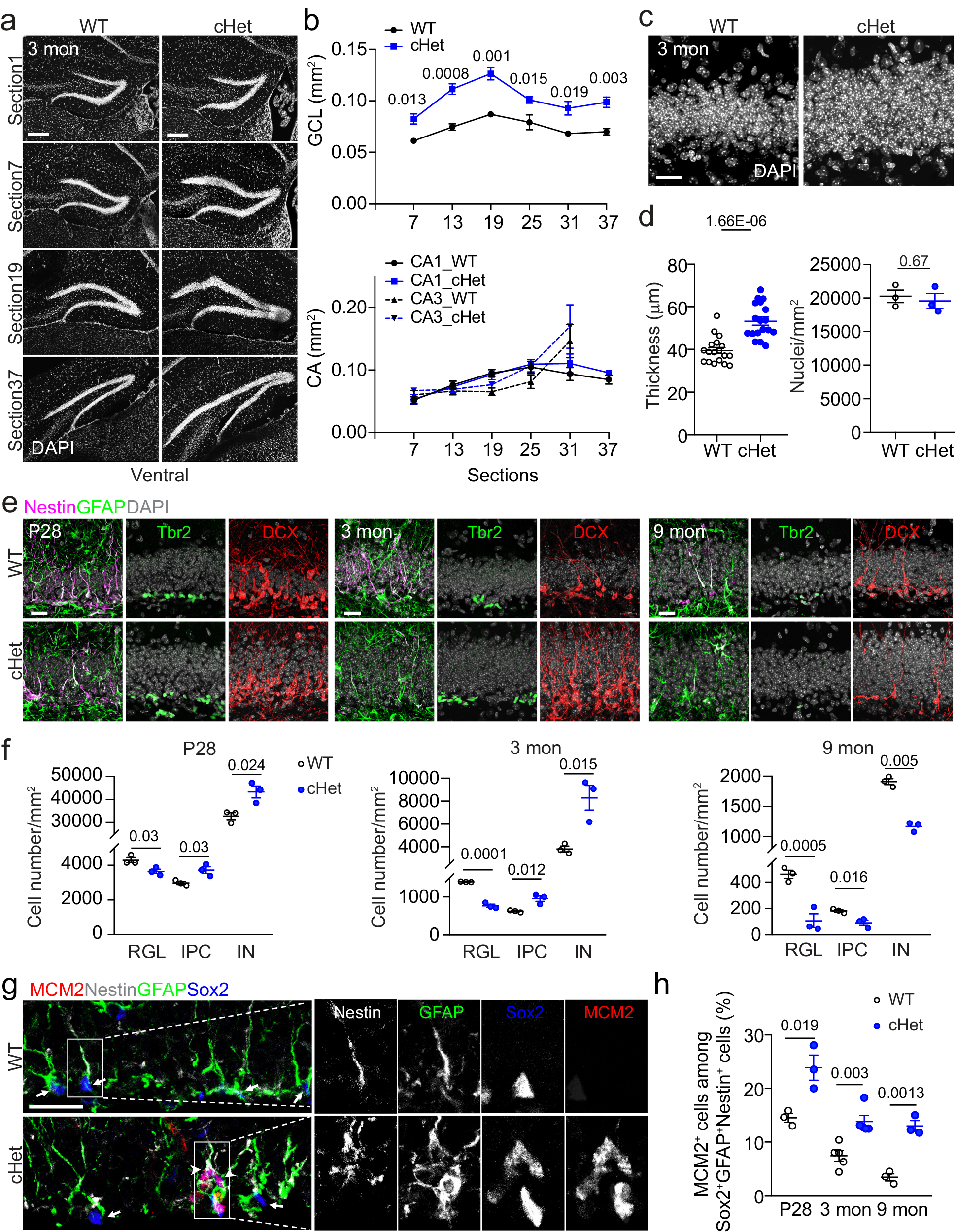
Fig. 1: Setd1a haploinsufficiency results in an enlarged DG and elevated activation of DG quiescent RGLs in the adult mice.
From: Epigenetic maintenance of adult neural stem cell quiescence in the mouse hippocampus via Setd1a

a, b Sample images (a; scale bars: 200 μm) and quantification of areas of the dentate granule cell layer (GCL), CA1 and CA3 neuronal layers of every 6th brain section along the dorsal-ventral axis of the hippocampus in 3-month-old WT and cHet mice (b). Values represent mean ± SEM (DG: n = 4/WT, 6/cHet; CA1: n = 4/WT, 3/cHet; CA3: n = 4/WT, 3/cHet). c, d Sample confocal images of DAPI staining of the suprapyramidal blade of the DG in 3-month-old WT and cHet mice (c; scale bar: 20 μm) and quantification of the thickness of GCL and densities of dentate granule cells (d). Each dot represents data from one section (left panel) or one mouse (right panel). Values represent mean ± SEM (n = 3/WT, 3/cHet). e, f Sample confocal images of immunostaining of various markers and DAPI (e; scale bars: 20 μm) and quantification of the densities of Nestin+GFAP+ radial glial-like neural stem cells (RGLs), Tbr2+ intermediate progenitor cells (IPCs) and DCX+ immature neurons (INs) in the DG of WT and cHet mice at P28, 3 months and 9 months (f). In f, each dot represents data from one mouse. Values represent mean ± SEM (n = 3/WT, 3/cHet for each condition). g, h Sample confocal images of immunostaining of RGL markers Nestin, GFAP and Sox2 and proliferation marker MCM2 RGLs in the DG of 3-month-old WT and cHet mice (g; scale bars: 20 μm) and quantification of percentages of MCM2+Nestin+GFAP+Sox2+ active RGLs among Nestin+GFAP+Sox2+ total RGLs in the DG of P28, 3-month-old and 9-month-old WT and cHet mice (h). Arrowheads mark MCM2+Nestin+Sox2+GFAP+ active RGLs and arrows mark MCM2-Nestin+Sox2+GFAP+ quiescent RGLs (g). In h, each dot represents data from one mouse. Values represent mean ± SEM (n = 5/WT, 5/cHet for 3 months and n = 3/WT, 3/cHet for P28 and 9 months). Two-tailed Student’s t-test is performed for statistical analysis and P values are listed. Source data are provided as a Source Data file.