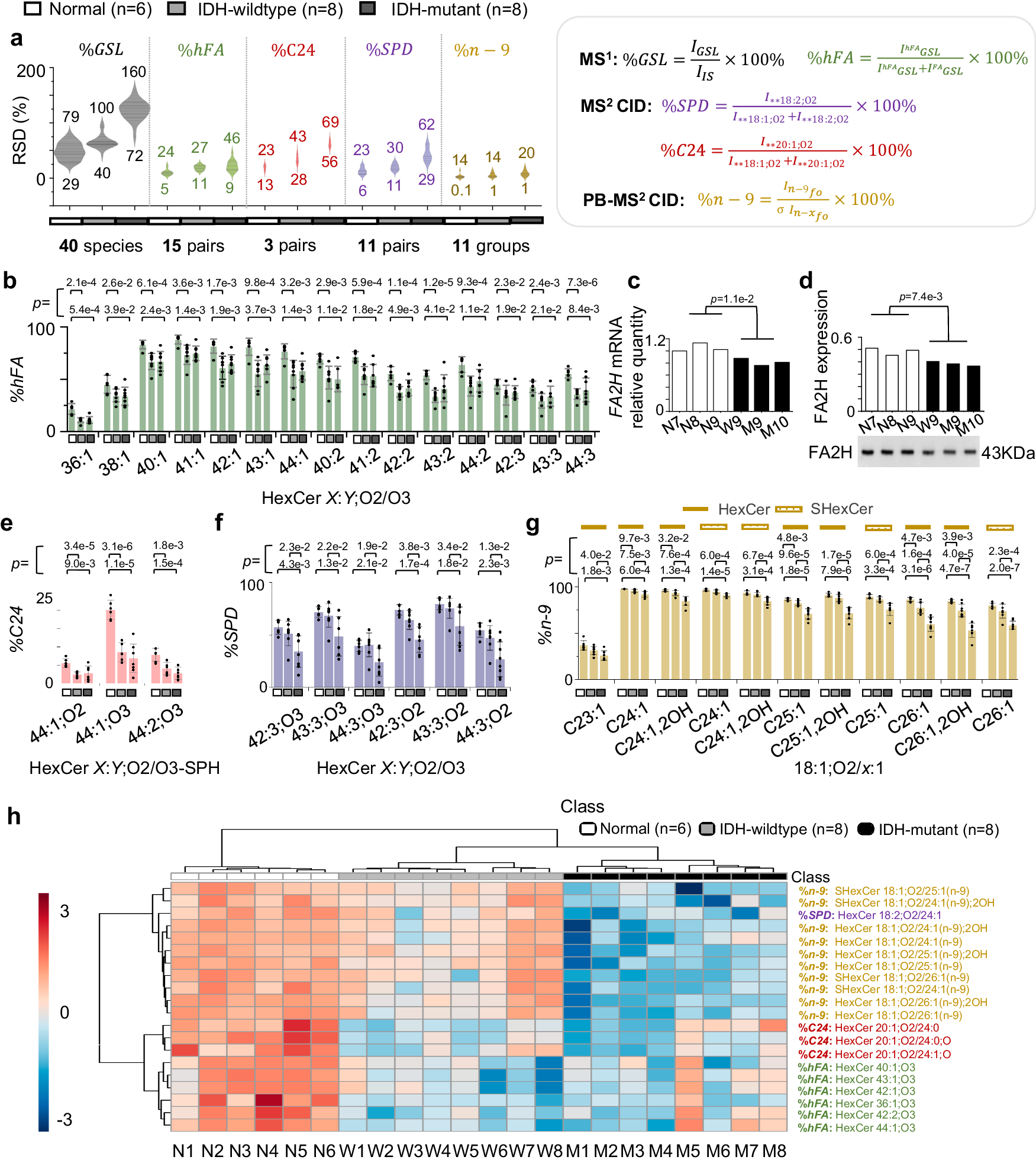
Fig. 7: Relative quantitaion of human brain GSLs across multiple structural levels for human glioma phenotyping.

Relative quantitation of GSLs at multiple structural levels from human glioma tissue samples, including normal (N, n = 6), IDH-mutant (M, n = 8), and IDH-wildtype (W, n = 8). A total of 22 biological samples were used in the following figures a, b, e–h. a RSDs for %GSLs from 40 species, %hFA from 15 pairs, %C24 from 3 pairs, %SPD from 11 pairs, and %n-9 C = C isomers from 11 groups. The equations for calculating the values are provided in the inset of panel a. b Comparisons of %hFA in 15 pairs of GSLs (HexCer X:Y;O2/O3). c Quantitative transcription analysis of FA2H and d. Western blot analysis of FA2H from six biological samples: W9, M9-M10, and N7-N9 with one independent experiment. %C24 of GSLs having SPH as the LCB (HexCer X:Y;O2/O3-SPH). f %SPD of HexCer X:Y;O2/O3. g %n-9 of HexCer and SHexCer consisting of 18:1;O2/x:1. h Hierarchical cluster analysis using %hFA, %C24, %SPD, and %n-9 for the three sample groups by utilizing the top 20 features with lower p value in t-test. Note: Differences between two groups of samples were all evaluated for statistical significance using the two-tailed Student’s t test. Bars represent mean values ± standard deviation (SD). Distance measure: Euclidean, clustering method: Ward. Colors represent % relative amounts/compositions as indicated by the color bar. Data analysis performed by an online software: https://www.metaboanalyst.ca/.Source data are provided as a Source Data file.