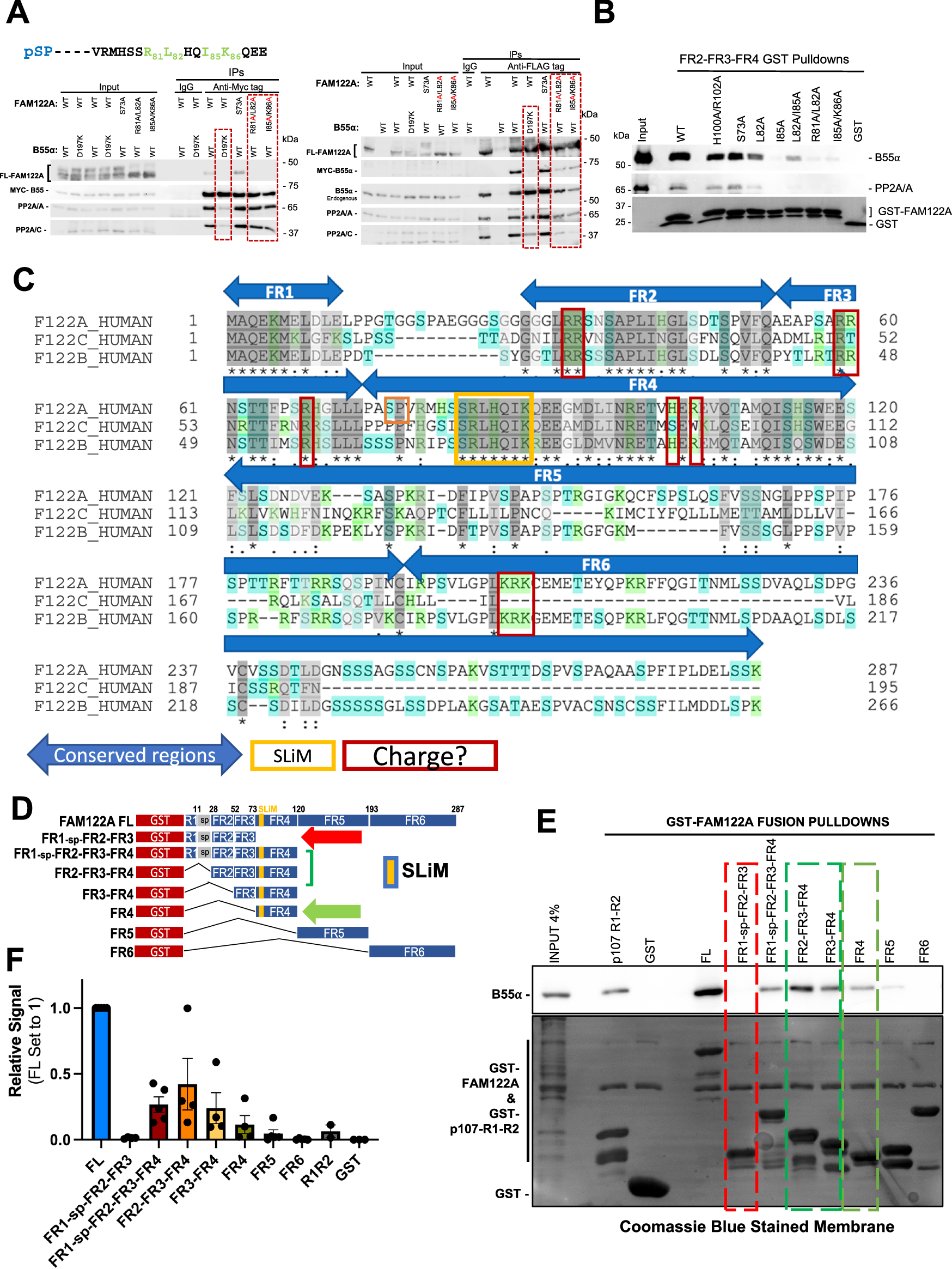
Fig. 2: SLiM residues are required for FAM122A binding to B55α.

A HEK293T cells were cotransfected with FLAG-FAM122A and Myc-B55α WT and MTs. Anti-Myc and -FLAG IPs were analyzed by western blot (n = 3). B Glutathione beads loaded with WT and MT GST-FAM122A deletion constructs were incubated with purified PP2A/B55α and the pulldowns were analyzed by western blot, demonstrating dependence on the FAM122A SLiM residues for B55α binding. C Human FAM122 family amino acid sequence alignment (FAM122A: Q96E09, FAM122C: Q6P4D5, and FAM122B: Q7Z309-3) using the UniProt sequence alignment tool. Regions were selected based on amino acid conservation; the SLiM and residues that could mediate dynamic charge-charge interactions are marked. D–F GST-FAM122A pulldown assays with the indicated constructs were done as in B and quantitated (F). The following are presented as biological replicates: FL, FR1-sp-FR2-FR3-FR4, FR5, FR6 n = 5. FR1-sp-FR2-FR3, FR2-FR3-FR4, FR3-FR4, FR4 n = 4. GST n = 3. R1R2 n = 2. Data are presented as mean values +/− SEM. Source data are provided in the Source Data file.